电脑桌面
添加小米粒文库到电脑桌面
安装后可以在桌面快捷访问

2016届高考政治主观题技巧复习(15页)VIP免费

2016届高考政治主观题技巧复习(15页)_第1页
1/9
2016届高考政治主观题技巧复习(15页)_第2页
2/9
2016届高考政治主观题技巧复习(15页)_第3页
3/9
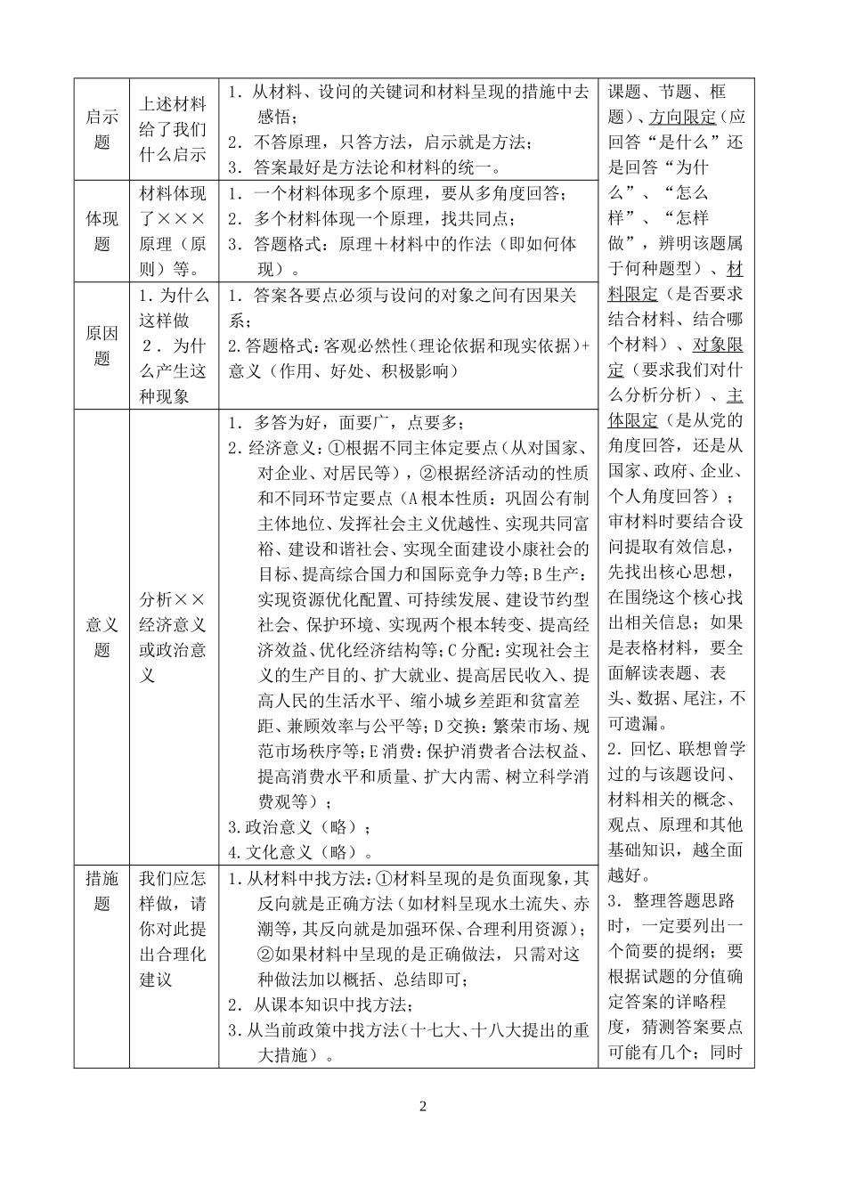
选择题的十不选1、题肢本身表述错误者不选(逆向选择题除外)(先看答案,先排除错误的选项,再看题目和材料)2、题肢与题干要求不相符者不选(抓住题目的关键词,抓住中心意思排除干扰项)3、因果相悖者不选(一看是否存在因果关系,二要主意因果关系是否颠倒)4、题肢和题干间接联系者也就是通常所说的二级延伸不选(抓住题干的本质)5、题肢与题干外延不相符者不选(看懂内涵的同时,掌握外延的规定性)6、题肢和题干矛盾者不选(筛选正确的题肢)7、题肢与题干相重复者不选(读透题干问的方向及侧重点)8、正误相混者,即题肢中既有正确的部分也有不正确的部分,不选(仔细读完题肢,小心陷井)9、反向选择题中正确者不选(认真审题)10、题干要求单一者(如带有核心、根本、关键、最主要、中心为字眼),有些题肢即使能在题干中得到体现,但如果不符合题干单一性的要求,也不能选。提高选择题正确率的几点做法1、绝对化的说法:一定、必须、(只要)……就……、消除、取代、肯定、完全、一切、绝对、唯一、就是2、联想相反相成的词:扩大——缩小、跌落——升高、增加——减少、直接——间接、单一——多元、促进——阻碍、权利——义务、互补品——替代品、共性——个性、走出去——引进来、升值——贬值、形式——内容3、判断与材料无关的。4、注意词前后关系:效率与公平、民主与专政、民族平等与民族团结、普遍性与特殊性、斗争性与同一性、价值与价格、生产与消费5、主体的确定:经济生活、哲学生活、政治生活、文化生活;国家、企业、个人;政府、党、公民、政党、人大、国际社会;辩证法、唯物论、认识论、历史唯物主义;6、时间的限定(改革开放、共产党的执政地位)、因果颠倒、替换以上整理句子的相关关键词语7、二者对比优劣的。……比……高考主观题七类题型及答题策略题型设问形式答题策略注意事项现象题上述材料反映了什么经济现象或什么政治现象1.对材料进行全面分析,整体把握;2.在文字材料中找出所包含的全部经济或政治问题;3.把图表、数据转换为书面文字,答案中不得有数据;4.浓缩材料,直接概括,不必引入观点,不进行分析1.审题时先审设问后审材料。通过审设问要弄清命题的限定性:知识范围限定(是经济常识还是哲学常识、政治常识,要具体到1课题、节题、框题)、方向限定(应回答“是什么”还是回答“为什么”、“怎么样”、“怎样做”,辨明该题属于何种题型)、材料限定(是否要求结合材料、结合哪个材料)、对象限定(要求我们对什么分析分析)、主体限定(是从党的角度回答,还是从国家、政府、企业、个人角度回答);审材料时要结合设问提取有效信息,先找出核心思想,在围绕这个核心找出相关信息;如果是表格材料,要全面解读表题、表头、数据、尾注,不可遗漏。2.回忆、联想曾学过的与该题设问、材料相关的概念、观点、原理和其他基础知识,越全面越好。3.整理答题思路时,一定要列出一个简要的提纲;要根据试题的分值确定答案的详略程度,猜测答案要点可能有几个;同时启示题上述材料给了我们什么启示1.从材料、设问的关键词和材料呈现的措施中去感悟;2.不答原理,只答方法,启示就是方法;3.答案最好是方法论和材料的统一。体现题材料体现了×××原理(原则)等。1.一个材料体现多个原理,要从多角度回答;2.多个材料体现一个原理,找共同点;3.答题格式:原理+材料中的作法(即如何体现)。原因题1.为什么这样做2.为什么产生这种现象1.答案各要点必须与设问的对象之间有因果关系;2.答题格式:客观必然性(理论依据和现实依据)+意义(作用、好处、积极影响)意义题分析××经济意义或政治意义1.多答为好,面要广,点要多;2.经济意义:①根据不同主体定要点(从对国家、对企业、对居民等),②根据经济活动的性质和不同环节定要点(A根本性质:巩固公有制主体地位、发挥社会主义优越性、实现共同富裕、建设和谐社会、实现全面建设小康社会的目标、提高综合国力和国际竞争力等;B生产:实现资源优化配置、可持续发展、建设节约型社会、保护环境、实现两个根本转变、提高经济效益、优化经济结构等;C分配:实现社会主...

1、当您付费下载文档后,您只拥有了使用权限,并不意味着购买了版权,文档只能用于自身使用,不得用于其他商业用途(如 [转卖]进行直接盈利或[编辑后售卖]进行间接盈利)。
2、本站所有内容均由合作方或网友上传,本站不对文档的完整性、权威性及其观点立场正确性做任何保证或承诺!文档内容仅供研究参考,付费前请自行鉴别。
3、如文档内容存在违规,或者侵犯商业秘密、侵犯著作权等,请点击“违规举报”。

碎片内容

2016届高考政治主观题技巧复习(15页)

您可能关注的文档

确认删除?
VIP
微信客服
  • 扫码咨询
会员Q群
  • 会员专属群点击这里加入QQ群
客服邮箱
回到顶部