长方体和正方体的容积[教学内容]《义务教育教科书(五•四学制)•数学(五年级上册)》34〜38 页。[教学目标]1. 理解并掌握长方体、...
学习好资料欢迎下载牟定县茅阳第二小学集体备课教学设计备课组五年级数学组主备人周培淳议课时间2013 年 3 月 2 日课题长方体和正方体...
1 长方体和正方体的表面积和体积练习班级:姓名:一、填空:1、一个正方体棱长 5 厘米,它的棱长和是(),表面积是(),体积是()。2...
长方体与正方体表面积和体积练习42 题姓名: _____________ 班级:______________ 一、我会填1、 长方体和正方体都有()个面,()条...
《长方体正方体练习课》教学设计教学目标:知识与技能1. 进一步理解并掌握长方体和正方体棱长总和、表面积和体积的计算方法,能合理、正确...
长方体、正方体表面积和体积计算一、填空题:1、长方体和正方体都有()个面, ()条棱,()个顶点。2、一个正方体棱长5dm,这个正方体...
★卷一、填空题1、有一个长方体盒子,长8 厘米,宽和高都是5 厘米,这个长方体的体积是。2、修建一个正方体的蓄水池,棱长是9 米,需挖...
学习必备欢迎下载《长方体、正方体的认识》教学设计广元市昭化区陈江乡小学范永枢教学内容: 教材 27-30 页例 1、例 2,长方体、正方体...
长方体正方体棱长练习题姓名:1.一个长方体,长 5 分米,宽 3 分米,高 4 分米,求它的所有棱长的和。2.用钢筋做一个长和宽都是3.5分...
3 3 2 6 4 9 1长方体和正方体思维训练(含答案)1. 一个正方体的表面积是384 平方分米,体积是 512 立方分米,这个正方体棱长的...
长方体与正方体体积知识点:1、物体所占空间的大小叫做物体的体积。长方体的体积 =长×宽×高 V=abh 长=体积÷宽÷高 a=V÷b÷h 宽=体...
六年级上册第一单元单元整理与复习第一部分:重点知识理解背诵1、长方体和正方体的特征形体面顶点棱关系长方体6 个至少 4 个面是长方形...
长方体和正方体认识练习题(二)一、填空1、一个长方体(不包括正方体)里最多有()个正方形,最多有()个面完全相同,最多有()条棱的...
1一、填空。1、 正方体是由()个完全相同的()围成的立体图形,正方体有()条棱,它们的长度都(),正方体有()个顶点。2、 因为正...
《长方体和正方体的认识》综合练习基础练习:1、填空。(1)一个棱长8 厘米的正方体,它的棱长总和是()厘米。(2)一个长方体的长、宽、...
长方体和正方体知识点汇总一、轴对称与旋转1、图形的变换包括平移、旋转和对称。2、轴对称图形:一个图形沿某一条直线对折,直线两侧的图形...
<<长方体和正方体的体积>>练习题来源:点击数: 4485 发布日期: 2009-7-2 一、填空1.40 立方米=()立方分米4 立方分米 5 立方...
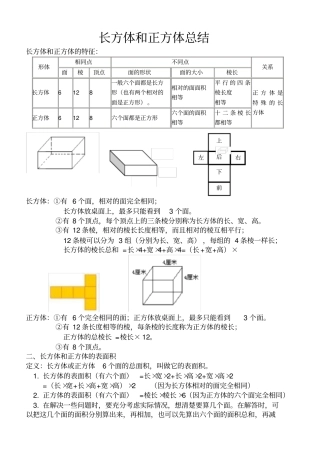
长方体和正方体总结长方体和正方体的特征:形体相同点不同点关系面棱顶点面的形状面的大小棱长长方体6 12 8 一般六个面都是长方形(也有...
长方体的认识教学设计西街学校段姗教学内容:九年义务教育六年制小学数学第十册27— 30 页教学目标:知识与技能目标:通过观察、操作等活...
使用日期使用人备课人苏静钰学习内容《长方体和正方体的认识》学习目标1、掌握长方体和正方体的特征,认识它们之间的关系。2、培养学生动手...

