电脑桌面
添加小米粒文库到电脑桌面
安装后可以在桌面快捷访问

眼镜检验判定标准

眼镜检验判定标准_第1页
1/22
眼镜检验判定标准_第2页
2/22
眼镜检验判定标准_第3页
3/22
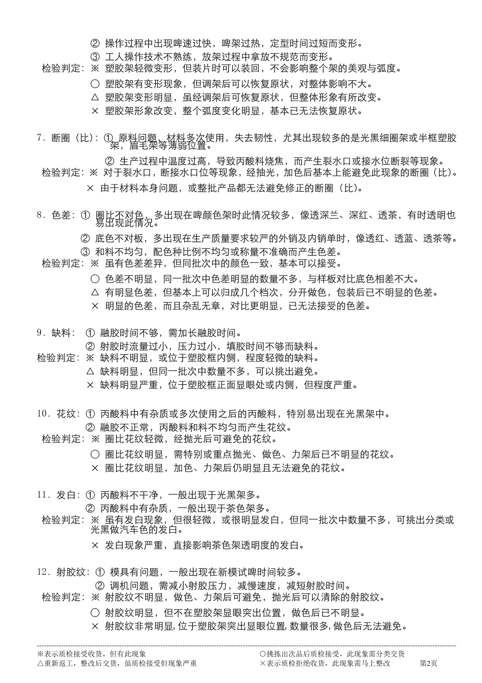
----------------------------------------------------------------------------------------------------------------------------------------------------------------------------- ※表示质检接受收货,但有此现象 ○挑拣出次品后质检接受,此现象需分类交货 △重新返工,整改后交货,虽质检接受但现象严重 ×表示质检拒绝收货,此现象需马上整改 第1页 一. 啤 机 部 分 1 .缩水: ① 模具问题,特别是新开模具试啤时,一般会出现此现象。因此新模试啤时要注意缩水。 ② 调机问题,涉及压力过大或者过小,以及射胶时间、射胶速度、加热过快或过慢等导致缩水。 检验判定: ※ 轻微的缩水或缩水不明显,或位于塑胶架内侧的缩水。 ○ 缩水比较明显,位置也稍微显眼,但不是塑胶架的主要显眼处。 △ 缩水明显,位于塑胶架正面,缩水面积大,程度比较严重。 × 严重明显的缩水,缩水位置于鼻梁、圈、比的正面显眼处,缩水面积非常大。 2.黑丝: ① 啤机炮筒加温过高,炮筒中残留丙酸料烤焦,出现黑丝。 ② 炮筒螺杆使用过程中出现损坏,如废铜芯、铰链损坏,使停留损坏处的丙酸料烧焦,产生黑丝。 检验判定:※ 透明架中黑丝不明显,茶色架中的黑丝,加色时做深透红,深透蓝等透明底色中的黑丝。 ○黑丝比较明显,加色时做浅透红,浅透蓝等浅色架的透明底色中的黑丝。 △黑丝非常明显,不用加色而做纯透明色中黑丝。 3.气泡:① 啤机烘料温度过低,因丙酸料不够温产生气泡。 ② 融胶不均匀而产生气泡。 ③ 模具合模时太紧,排气不畅,又无排气通道而产生气泡。 检验判定:※ 茶色架中的气泡,显眼位置处多个小气泡(Ф0.1m m ),不显眼处 2 个气泡(Ф0.2m m )。 ○ 透明架显眼处气泡(Ф0.2m m ),或不显眼处(Ф小于 0.2m m ),加色时做深透色。 △透明架显眼处气泡(Ф0.1m m ),或不显眼处(Ф大于 0.1m m ),加色时做浅透色。 ×透明架显眼处气泡(Ф小于 0.1m m ),或不显眼处(Ф小于 0.1m m ),不加色做纯透明色。 4 .黑点:① 炮嘴损坏,导致丙酸料停留此处烧焦。 ② 添加的透明料不干净,混有杂质而产生黑点。 ③ 清洗炮筒不彻底,导致黑点。特别是刚开始装模试啤阶段易发生此问题。 检验判定:※ 茶色、透明蓝色、透明红色中的黑点,加色时做深透色的架中的黑点。 ○透明架中的黑点,黑点数目多于 3 个或正面显眼处多于 2 个,做浅透色架中...

1、当您付费下载文档后,您只拥有了使用权限,并不意味着购买了版权,文档只能用于自身使用,不得用于其他商业用途(如 [转卖]进行直接盈利或[编辑后售卖]进行间接盈利)。
2、本站所有内容均由合作方或网友上传,本站不对文档的完整性、权威性及其观点立场正确性做任何保证或承诺!文档内容仅供研究参考,付费前请自行鉴别。
3、如文档内容存在违规,或者侵犯商业秘密、侵犯著作权等,请点击“违规举报”。

碎片内容

眼镜检验判定标准

您可能关注的文档

小辰4+ 关注
实名认证
内容提供者

出售各种资料和文档

确认删除?
VIP
微信客服
  • 扫码咨询
会员Q群
  • 会员专属群点击这里加入QQ群
客服邮箱
回到顶部