电脑桌面
添加小米粒文库到电脑桌面
安装后可以在桌面快捷访问

(新课标)高考历史一轮复习 模块3 第十一单元 中国传统文化主流思想的演变与科技文艺 第26讲 古代中国的科学技术与文学艺术教学案(含解析)-人教版高三全册历史教学案

(新课标)高考历史一轮复习 模块3 第十一单元 中国传统文化主流思想的演变与科技文艺 第26讲 古代中国的科学技术与文学艺术教学案(含解析)-人教版高三全册历史教学案_第1页
1/15
(新课标)高考历史一轮复习 模块3 第十一单元 中国传统文化主流思想的演变与科技文艺 第26讲 古代中国的科学技术与文学艺术教学案(含解析)-人教版高三全册历史教学案_第2页
2/15
(新课标)高考历史一轮复习 模块3 第十一单元 中国传统文化主流思想的演变与科技文艺 第26讲 古代中国的科学技术与文学艺术教学案(含解析)-人教版高三全册历史教学案_第3页
3/15
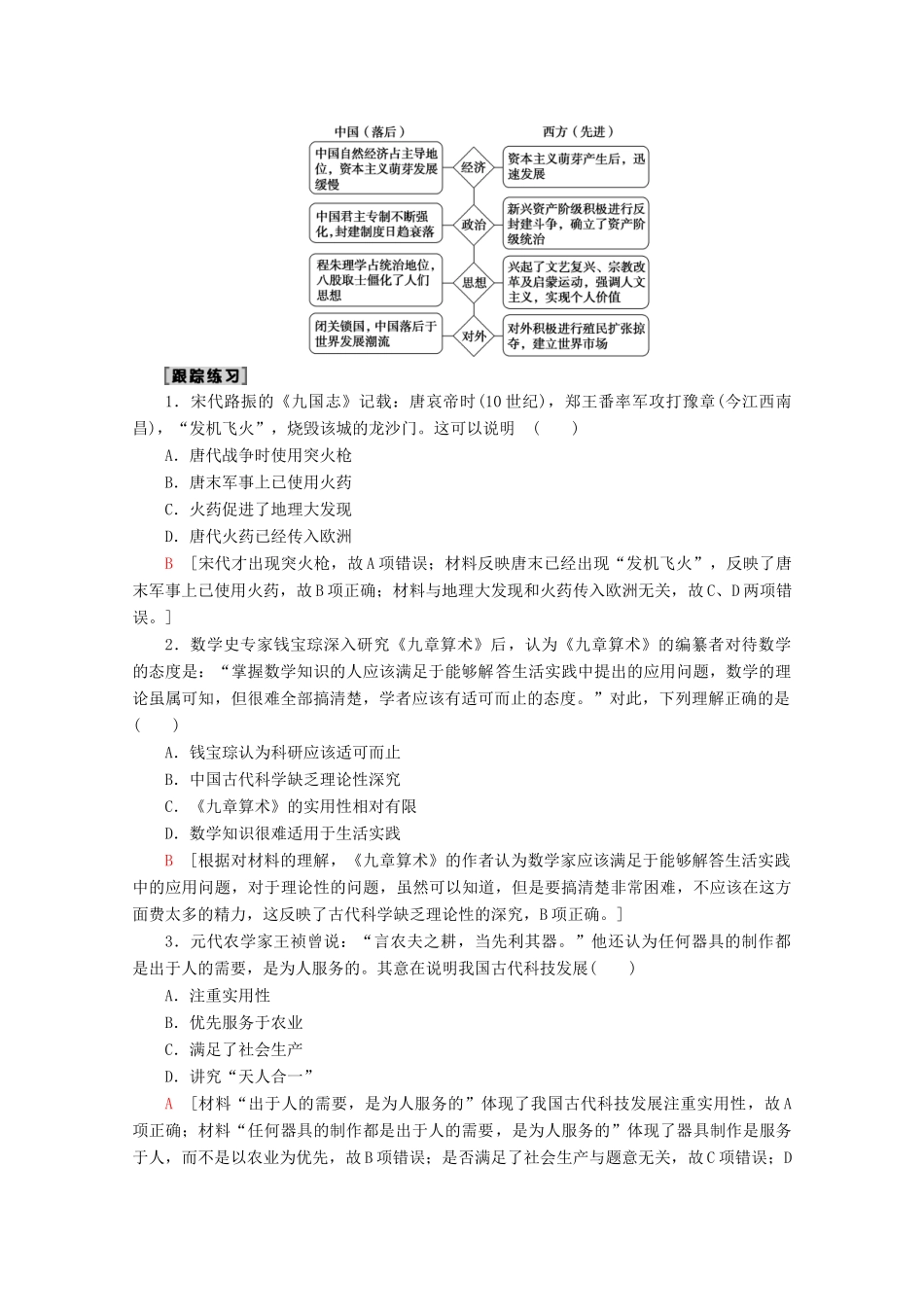
第 26 讲 古代中国的科学技术与文学艺术考点 1 璀璨明珠——古代中国的科技成就[知识整合·厘清史实]一、四大发明发明成就影响造纸术西汉前期已有了纸;东汉蔡伦改进造纸术书写材料的伟大革命,促进了欧洲文化的发展印刷术隋唐之际,出现雕版印刷术;北宋毕昇发明胶泥活字印刷术推动了文艺复兴运动和宗教改革,促进了思想解放和社会进步火药唐末开始用于军事;宋朝广泛使用推动欧洲火药武器的发展,使骑士阶层日益衰落指南针北宋时应用于航海促进了远洋航行,迎来了地理大发现的时代二、数学、天文和历法1.数学(1)《九章算术》:约成书于东汉,是当时世界上最先进的应用数学著作。(2)计算工具:早期采用的是算筹,后来演变为算盘。2.天文(1)天文观测:留有世界上最早的日食、月食、太阳黑子及哈雷彗星的记录。(2)编出世界上最早的星表——《石氏星表》。(3)仪器制作:创制了如浑仪、简仪等天文仪器。3.历法(1)夏朝时有了《夏小正》,商朝改进为“殷历”。(2)元朝时郭守敬编写的《授时历》,比现行公历早三百年。三、农学和医学1.农学著作:西汉氾胜之的《氾胜之书》、北魏贾思勰的《齐民要术》、元朝王祯的《农书》、明朝徐光启的《农政全书》,是中国古代四大农书。其中,《齐民要术》是我国现存最早、最完整、最系统的古代农业科学著作。2.医学著作(1)西汉的《黄帝内经》,是中医学的奠基之作。(2)东汉张仲景的《伤寒杂病论》,奠定了后世中医临床学的理论基础。(3)明朝李时珍编著的《本草纲目》,被誉为“东方药物巨典”。[素养对接·融会贯通][素养 1—时空观念][素养 2—史料实证]►探究 中国古代科技发展的特点史料一 ①《中国的世界纪录》收录的中国古代科技成果统计类别数学天文历法气象地学化学农学机械水利轻工兵器项数2225259257788史料二 在中国古代,天文和历法一直受到高度重视,②天文学家和君主有着密切的关系,他们是官方政府机构不可或缺的人员。……天象观测有助于制定更为准确的历法。③古代史书中有着连续的有关日食、月食与星象变化的记录,并从政治角度解释这些现象。史书明确记录了公元前 186 年吕后当政时发生了一次日食,但现代天文学研究表明,所记日食绝不可能发生。日食记录居然因政治上的原因而有所增减:统治者残暴,记载的日食现象就多;统治者开明,日食便很少发生。——李约瑟《中华科学文明史》根据史料并结合所学知识,概括指出中国古代科技发展的特点。(1)史料一①《中国的世界纪录》需要关...

1、当您付费下载文档后,您只拥有了使用权限,并不意味着购买了版权,文档只能用于自身使用,不得用于其他商业用途(如 [转卖]进行直接盈利或[编辑后售卖]进行间接盈利)。
2、本站所有内容均由合作方或网友上传,本站不对文档的完整性、权威性及其观点立场正确性做任何保证或承诺!文档内容仅供研究参考,付费前请自行鉴别。
3、如文档内容存在违规,或者侵犯商业秘密、侵犯著作权等,请点击“违规举报”。

碎片内容

(新课标)高考历史一轮复习 模块3 第十一单元 中国传统文化主流思想的演变与科技文艺 第26讲 古代中国的科学技术与文学艺术教学案(含解析)-人教版高三全册历史教学案

您可能关注的文档

确认删除?
VIP
微信客服
  • 扫码咨询
会员Q群
  • 会员专属群点击这里加入QQ群
客服邮箱
回到顶部