电脑桌面
添加小米粒文库到电脑桌面
安装后可以在桌面快捷访问

公司考勤管理制度09281

公司考勤管理制度09281_第1页
1/6
公司考勤管理制度09281_第2页
2/6
公司考勤管理制度09281_第3页
3/6
考勤管理制度第一章总则第1条目的为法律规范员工劳动纪律管理,加强全体员工的纪律意识,进一步优化公司的管理体系,根据国家相关法律法规及公司实际情况,特制定本制度.第2条适用范围本制度适用于公司全体员工。第3条基本定义 迟到:上班时间已到仍未到岗。 早退:未到下班时间而提前离岗。 脱岗:工作时间未经领导批准离开工作岗位。 旷工:无任何手续无故不上班。有下列情况者,均按旷工论处:迟到、早退或脱岗连续超过 60 分钟;或未经准假而不到岗者;或不服从工作调动,经教育仍不到岗者;或实行不正当手段,涂改、骗取、伪造休假证明者;或违纪、违规行为造成的缺勤;或未办完离职手续而擅自离职的。 考勤统计时间:每月考勤周期按自然月计算,即每月 1 日至每月最后一日.第4条考勤是公司人力资源管理的基础性工作,是计发工资、奖金、劳保、福利等待遇的重要依据。第二章考勤规定第5条公司标准工作时间为星期一至星期五,星期六和星期日休息。每天标准工作时间为上午八时至中午十二点,下午二点至六点。第6条工作日内需每天四次打卡:a. 上午上班打卡、上午下班打卡,上午上班打卡时间为上午六点至八点,下班打卡时间为上午十二点至中午一点。b. 下午上班打卡、下午下班打卡,下午上班打卡时间为中午一点至二点,下班打卡时间为下午六点至晚上九点。第7条法定节假日和公休日原则上按国家规定执行,特别情况以公司具体通知为准.第三章管理要求第8条迟到、早退、旷工处罚标准: 月累计迟到、早退次数不超过五次(含五次)者,第一次罚款 5 元,第二次罚款 10 元,第三次罚款 20 元,依次累计;超过五次者,扣罚本人当月全部浮动工资部分,超过十次(含十次)者,不享受当月绩效奖金。 旷工半天者,罚款 50 元,并扣除一天固定工资,旷工一天者,罚款 100 元,并扣除三天固定工资,累计旷工二天及以上者,扣罚本人当月全部浮动工资部分,且不享受当月绩效奖金,最高扣罚总额原则上不超过本人月薪资总额。 上下班均未打卡者,按旷工处理。 年累计旷工十个工作日者,不享受当年绩效奖金. 月连续旷工五个工作日或一年内累计旷工达十五个工作日者,作自动离职处理。第9条未打卡: 员工因手指受伤、脱皮等原因不能打卡的,须在人力资源考勤员处签到。 员工确因工作需要直接外出不能按时打卡,须提前一天填写《公出单》,根据审批权限,报上级领导签批后,提交至行政管理中心人力资源处。 如有特别情...

1、当您付费下载文档后,您只拥有了使用权限,并不意味着购买了版权,文档只能用于自身使用,不得用于其他商业用途(如 [转卖]进行直接盈利或[编辑后售卖]进行间接盈利)。
2、本站所有内容均由合作方或网友上传,本站不对文档的完整性、权威性及其观点立场正确性做任何保证或承诺!文档内容仅供研究参考,付费前请自行鉴别。
3、如文档内容存在违规,或者侵犯商业秘密、侵犯著作权等,请点击“违规举报”。

碎片内容

公司考勤管理制度09281

确认删除?
VIP
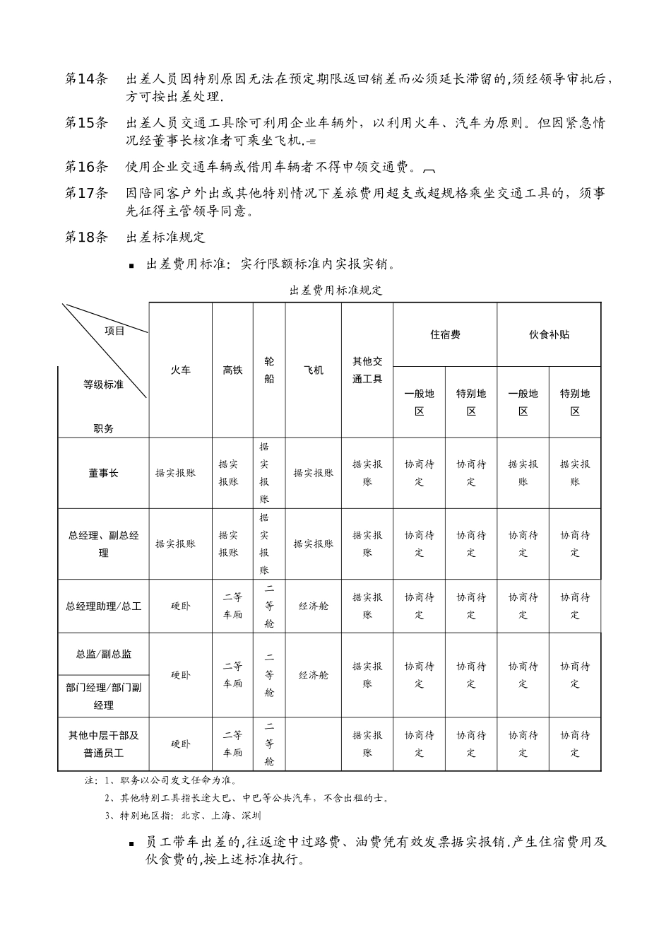
微信客服
  • 扫码咨询
会员Q群
  • 会员专属群点击这里加入QQ群
客服邮箱
回到顶部