电脑桌面
添加小米粒文库到电脑桌面
安装后可以在桌面快捷访问

船舶公司集团深化企业内部改革工作中期报告

船舶公司集团深化企业内部改革工作中期报告_第1页
1/22
船舶公司集团深化企业内部改革工作中期报告_第2页
2/22
船舶公司集团深化企业内部改革工作中期报告_第3页
3/22
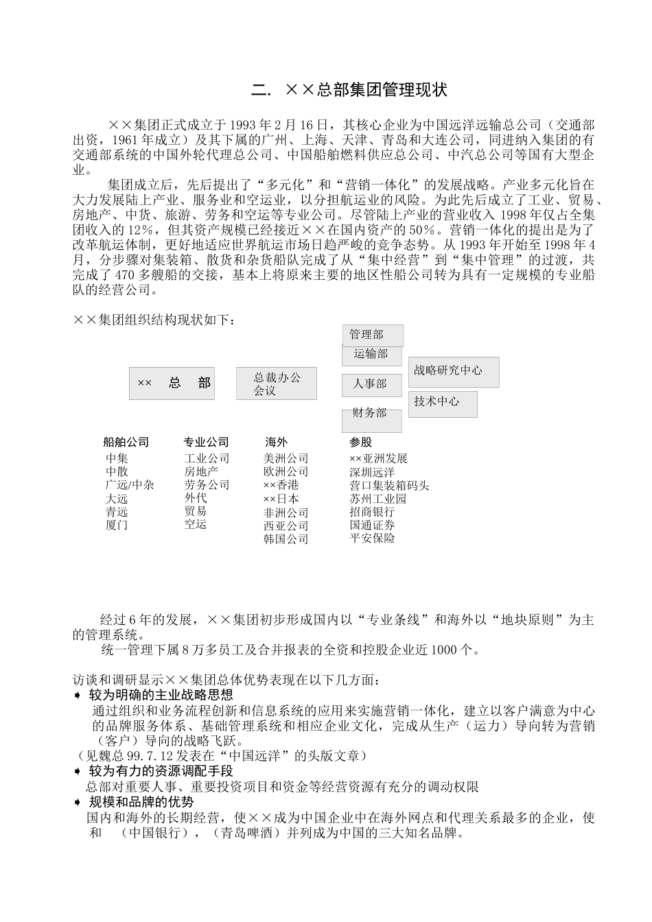
一. 报告背景及主要资料来源为××管理高层服务的咨询项目于99年7月上旬开始启动。经过八周的工作,项目组对集团总部领导层、总部中层管理人员、××集团在京和外地下属二级及三级公司的主要经营者进行了较广泛的访谈,并针对集团组织和战略发展问题发放调查问卷 450 份;项目调研还包括对集团外部的专家访谈、大客户专访、多方面收集竞争对手资料等;在××研究中心的支持下,项目组还调看了大量××内部的研究报告、管理文件以及竞争对手资料。在充分占有上述第一手和二手信息的前提下,结合对国内外大企业集团管理模式的分析,通过多轮内部讨论,形成了本报告的若干初步判断。随着本咨询项目的继续深入,将能够在咨询方和客户方对基本问题及对策达到共识基础之上,配合集团战略实施提出一个具有可操作性和充分前瞻性的集团模式改革××集团深化企业内部改革工作中期报告 报告内容:  报告背景及主要资料来源 ××总部集团管理现状 现行集团管理模式中的主要问题 集团管理改进的若干思路方案。二. ××总部集团管理现状××集团正式成立于 1993 年 2 月 16 日,其核心企业为中国远洋远输总公司(交通部出资,1961 年成立)及其下属的广州、上海、天津、青岛和大连公司,同进纳入集团的有交通部系统的中国外轮代理总公司、中国船舶燃料供应总公司、中汽总公司等国有大型企业。集团成立后,先后提出了“多元化”和“营销一体化”的发展战略。产业多元化旨在大力发展陆上产业、服务业和空运业,以分担航运业的风险。为此先后成立了工业、贸易、房地产、中货、旅游、劳务和空运等专业公司。尽管陆上产业的营业收入 1998 年仅占全集团收入的 12%,但其资产规模已经接近××在国内资产的 50%。营销一体化的提出是为了改革航运体制,更好地适应世界航运市场日趋严峻的竞争态势。从 1993 年开始至 1998 年 4月,分步骤对集装箱、散货和杂货船队完成了从“集中经营”到“集中管理”的过渡,共完成了 470 多艘船的交接,基本上将原来主要的地区性船公司转为具有一定规模的专业船队的经营公司。××集团组织结构现状如下: 经过 6 年的发展,××集团初步形成国内以“专业条线”和海外以“地块原则”为主的管理系统。统一管理下属 8 万多员工及合并报表的全资和控股企业近 1000 个。 访谈和调研显示××集团总体优势表现在以下几方面: 较为明确的主业战略思想 通过组织和业务流程创新和信息系统的应...

1、当您付费下载文档后,您只拥有了使用权限,并不意味着购买了版权,文档只能用于自身使用,不得用于其他商业用途(如 [转卖]进行直接盈利或[编辑后售卖]进行间接盈利)。
2、本站所有内容均由合作方或网友上传,本站不对文档的完整性、权威性及其观点立场正确性做任何保证或承诺!文档内容仅供研究参考,付费前请自行鉴别。
3、如文档内容存在违规,或者侵犯商业秘密、侵犯著作权等,请点击“违规举报”。

碎片内容

船舶公司集团深化企业内部改革工作中期报告

您可能关注的文档

文章天下+ 关注
实名认证
内容提供者

各种文档应有尽有

确认删除?
VIP
微信客服
  • 扫码咨询
会员Q群
  • 会员专属群点击这里加入QQ群
客服邮箱
回到顶部