电脑桌面
添加小米粒文库到电脑桌面
安装后可以在桌面快捷访问

新高考历史二轮复习 主题限时集训(六)民生福祉(含解析)-人教版高三历史试题VIP免费

新高考历史二轮复习 主题限时集训(六)民生福祉(含解析)-人教版高三历史试题_第1页
1/7
新高考历史二轮复习 主题限时集训(六)民生福祉(含解析)-人教版高三历史试题_第2页
2/7
新高考历史二轮复习 主题限时集训(六)民生福祉(含解析)-人教版高三历史试题_第3页
3/7
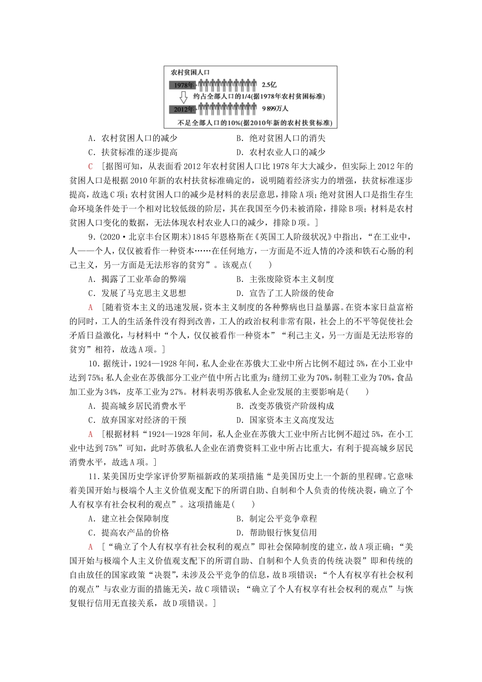
主题限时集训(六)(时间:90分钟分值:100分)一、选择题(本大题共15小题,每小题3分,共45分)1.周代经常遣使“分行四方,延问疾苦”;汉代将政府救助“贫不能自存者”列入律法;宋代多行招商赈济、以工代赈之举,同时还鼓励民间互助。这反映了中国古代的扶贫工作()A.源远流长历代延续B.因地制宜注重方法C.政府主导手段增多D.分类精准成效显著C[材料反映了从周代到宋代的各种救济方式,体现了政府的手段多样化,故选C项;材料中只是涉及周代、汉代及宋代,并不能体现历代延续,排除A项;材料中并未涉及不同地区不同的扶贫策略,排除B项;材料仅仅说明的是政府的救助方式,并未说明其效果,排除D项。]2.据《睡虎地秦墓竹简》记载,秦朝曾用明确的法律条文规定了农耕播撒种子的数量:稻谷一亩播种二又三分之二斗,麦子一亩播种一斗,大豆一亩播种半斗。这反映出秦律()A.重视保护农民的私有财产B.条目繁杂琐细,刑罚极其苛酷C.关注民生与社会实际问题D.剥夺贵族特权,适应社会转型C[材料中秦朝用法律条文规定了农耕播撒种子的数量以指导人民生产,说明秦律关注民生与社会实际问题,故选C项。]3.两汉政府以授田形式“假公田”于流民、贫民,培养出一批同自耕农并列的授田小农,他们拥有了一小块长期供自己使用的国有土地。事实上农民拥有了土地的使用权,公田的所有权部分地发生了转变。这种做法()A.阻碍了手工业和商业发展繁荣B.抑制了豪强地主对土地的兼并C.利于小农经济下的社会稳定与发展D.促进了精耕细作小农经济形成C[根据材料“‘假公田’于流民、贫民”可知,使得百姓有了长期使用的土地,有利于发展小农经济,稳定社会,缓和矛盾,故选C项。]4.孙中山先生在《民报发刊词》中说:“夫欧、美社会之祸,伏之数十年,及今而后发现之,又不能使之遽去……试可举政治革命、社会革命,毕其功于一役,还视欧、美,彼且膛乎后也。”孙中山基于这一认识提出了()A.民族主义B.民权主义C.民生主义D.民主主义C[材料中提到政治革命、社会革命,毕其功于一役,根据所学知识可知欧美并没有进行社会革命,这反映出孙中山注重民生,于是他提出了民生主义,故选C项;民族主义属于民族革命,排除A项;民权主义属于政治革命,排除B项;民主主义不是孙中山的思想成果,排除D项。]5.经济危机期间,大量工人失业,美国政府实行社会救济。对此,一位技师说:“没有别的办法,只有到救济机关去,我简直不得不糟蹋我的自尊心。”这表明()A.实行“以工代赈”的必要性B.美国民众抵制政府的干预政策C.经济危机引发民众恐慌D.罗斯福新政无法摆脱经济危机A[失业工人认为接受救济有伤自尊,说明实行“以工代赈”的必要性,故选A项;失业工人生活困难不得不选择接受救济,不等于抵制政府干预政策,排除B项;材料体现失业工人对救济政策的态度,并未反映经济危机下民众的恐慌心态,排除C项;失业工人不得不接受救济说明政府举措一定程度上能够缓解其生活状况,排除D项。]6.(2020·韶关调研)下表为“一五”计划时期社会消费品零售额情况(单位:亿元)。这表明“一五”计划()年份社会消费食品类衣着类用品类燃料类1953329.8177.969.570.4111954356.1197.371.674.2131955364202.671.975.414.11956424219.394.191.818.81957441.624182.699.618.4A.在工业建设中兼顾民生B.加大基本建设投资规模C.致力于奠定工业化基础D.深受苏联经济建设影响A[社会消费零售额不断增长,说明党和政府在推进工业化的同时对民生事业的持续关注,故选A项;材料是关于消费品领域的,无法据此推知基本建设领域,排除B项;C项符合史实,但材料体现的是党和政府对民生的重视,排除C项;D项表述材料未体现,排除。]7.(2020·洛阳高三期中)下表为1979—1984年我国城乡居民收入与消费水平平均增长率。由此可以推知()收入农村(家庭收入)17.6%城镇(职工货币工资)8.0%消费水平农村8.9%城镇4.5%A.农村经济体制改革成效显著B.农村与城市居民收入差距拉大C.市场经济取代计划经济体制D.农村人民生活水平已赶超城镇A[从材料表格中的数据来看,农村居民收入和消费水平增长率都高于城镇,结合1978—1984年这一时间段可知,农村...

1、当您付费下载文档后,您只拥有了使用权限,并不意味着购买了版权,文档只能用于自身使用,不得用于其他商业用途(如 [转卖]进行直接盈利或[编辑后售卖]进行间接盈利)。
2、本站所有内容均由合作方或网友上传,本站不对文档的完整性、权威性及其观点立场正确性做任何保证或承诺!文档内容仅供研究参考,付费前请自行鉴别。
3、如文档内容存在违规,或者侵犯商业秘密、侵犯著作权等,请点击“违规举报”。

碎片内容

新高考历史二轮复习 主题限时集训(六)民生福祉(含解析)-人教版高三历史试题

您可能关注的文档

确认删除?
VIP
微信客服
  • 扫码咨询
会员Q群
  • 会员专属群点击这里加入QQ群
客服邮箱
回到顶部