电脑桌面
添加小米粒文库到电脑桌面
安装后可以在桌面快捷访问

第二十三章抗心律失常药VIP免费

第二十三章抗心律失常药_第1页
1/8
第二十三章抗心律失常药_第2页
2/8
第二十三章抗心律失常药_第3页
3/8
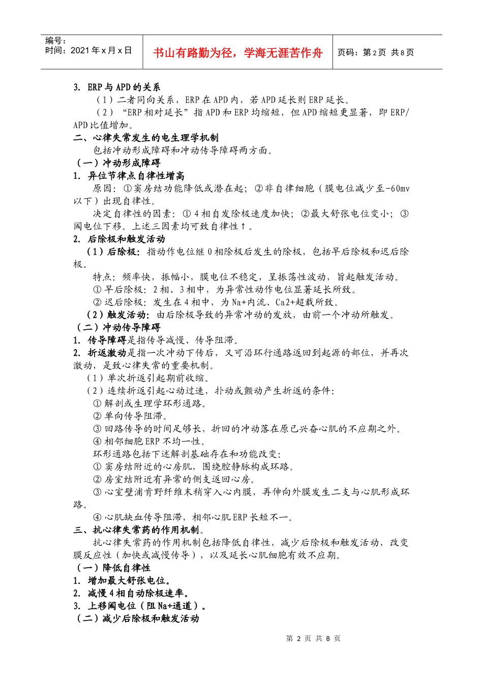
第1页共8页编号:时间:2021年x月x日书山有路勤为径,学海无涯苦作舟页码:第1页共8页第十九章抗心律失常药一、失常的定义和基本分类定义:指冲动起源部位、心搏频率与节律及冲动传导的异常。分类:1.缓慢型:心率<60次/分,阿托品、异丙肾上腺素。2.快速型:房性早搏、房性心动过速、心房纤颤、心房扑动、阵发性室上性。3.心动过速、室性早搏、心室颤动,等。二、常见的心律失常心电图第一节心律失常的电生理学基础一、正常心肌电生理(一)心肌细胞膜电位的离子基础静息电位:-90mv(心室肌、普肯野)。动作电位:0相(快速除极):Na+内流。1相(快速复极期):K+短暂外流。2相(缓慢复极):Ca2+和Na+(少量)内流,K+外流。3相(快速复极末期):K+外流。4相(静息期)。离子通道:Na+、Ca2+、K+通道。(二)快、慢反应电活动根据0相除极速度、幅度和传导速度,分为:快反应电活动(起搏电流、Na+电流):心工脏作肌、传导系统细胞。慢反应电活动(Ca2+电流):窦房结、房室结细胞。心脏缺血缺氧、膜电位减小,快反应细胞可表现慢反应电活动。(三)膜反应性速度和幅度的关系,反映传导速度指膜电位水平与0相除极速度和幅度的关系,若膜电位高(绝对值大),则0相除极速度快,幅度大,传导速度快。膜电位与传导速度的关系膜电位0相上升速度动作电位振幅传导速度高快大快低慢小慢若药物降低膜反应性,则能减慢传导速度,如奎尼丁。(四)动作电位时程与有效不应期1.动作电位时程(APD)指0相-3相末的时间,为膜电位恢复所需时间,其长短与膜对K+的通透性有关。2.有效不应期(ERP)指膜接受刺激而不能产生全面除极化的动作电位的这段时间,反应了“膜反应恢复时间”,与膜对的Na+通透性有关。第2页共8页第1页共8页编号:时间:2021年x月x日书山有路勤为径,学海无涯苦作舟页码:第2页共8页3.ERP与APD的关系(1)二者同向关系,ERP在APD内,若APD延长则ERP延长。(2)“ERP相对延长”指APD和ERP均缩短,但APD缩短更显著,即ERP/APD比值增加。二、心律失常发生的电生理学机制包括冲动形成障碍和冲动传导障碍两方面。(一)冲动形成障碍1.异位节律点自律性增高原因:①窦房结功能降低或潜在起;②非自律细胞(膜电位减少至-60mv以下)出现自律性。决定自律性的因素:①4相自发除极速度加快;②最大舒张电位变小;③阈电位下移。上述三因素均可致自律性↑。2.后除极和触发活动(1)后除极:指动作电位继0相除极后发生的除极,包括早后除极和迟后除极。特点:频率快,振幅小,膜电位不稳定,呈振荡性波动,旨起触发活动。①早后除极:2相、3相中,为异常性动作电位显著延长所致。②迟后除极:发生在4相中,为Na+内流、Ca2+超载所致。(2)触发活动:由后除极导致的异常冲动的发放,由前一个冲动所触发。(二)冲动传导障碍1.传导障碍是指传导减慢、传导阻滞。2.折返激动是指一次冲动下传后,又可沿环行通路返回到起源的部位,并再次激动,是致心律失常的重要机制。(1)单次折返引起期前收缩。(2)连续折返引起心动过速,扑动或颤动产生折返的条件:①解剖或生理学环形通路。②单向传导阻滞。③回路传导的时间足够长,折回的冲动落在原已兴奋心肌的不应期之外。④相邻细胞ERP不均一性。环形通路包括下述解剖基础存在和功能改变:①窦房结附近的心房肌,围绕腔静脉构成环路。②房室结附近有异常的侧支返回心房。③心室壁浦肯野纤维末稍穿入心内膜,再伸向外膜发生二支与心肌形成环路。④心肌缺血传导阻滞,相邻心肌ERP长短不一。三、抗心律失常药的作用机制。抗心律失常药的作用机制包括降低自律性,减少后除极和触发活动,改变膜反应性(加快或减慢传导),以及延长心肌细胞有效不应期。(一)降低自律性1.增加最大舒张电位。2.减慢4相自动除极速率。3.上移阈电位(阻Na+通道)。(二)减少后除极和触发活动第3页共8页第2页共8页编号:时间:2021年x月x日书山有路勤为径,学海无涯苦作舟页码:第3页共8页1.减少早后除极,包括:(1)加速复极(缩短APD);(2)上移阈电位水平;(3)增加最大舒张电位。2.减少迟后除极(抑制Ca2+、Na+内流)。(三)改变膜反应性(传导)...

1、当您付费下载文档后,您只拥有了使用权限,并不意味着购买了版权,文档只能用于自身使用,不得用于其他商业用途(如 [转卖]进行直接盈利或[编辑后售卖]进行间接盈利)。
2、本站所有内容均由合作方或网友上传,本站不对文档的完整性、权威性及其观点立场正确性做任何保证或承诺!文档内容仅供研究参考,付费前请自行鉴别。
3、如文档内容存在违规,或者侵犯商业秘密、侵犯著作权等,请点击“违规举报”。

碎片内容

第二十三章抗心律失常药

精品中小学资料+ 关注
实名认证
内容提供者

精品文档

确认删除?
VIP
微信客服
  • 扫码咨询
会员Q群
  • 会员专属群点击这里加入QQ群
客服邮箱
回到顶部