电脑桌面
添加小米粒文库到电脑桌面
安装后可以在桌面快捷访问

劲牌公司经销商管理制度VIP免费

劲牌公司经销商管理制度_第1页
1/7
劲牌公司经销商管理制度_第2页
2/7
劲牌公司经销商管理制度_第3页
3/7
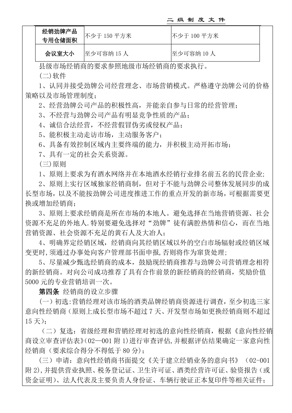
二级制度文件编制:销售部客户管理部审核:销售部总经理批准:王楠波制度编号:JP/ZD/YX/XS/02-001版本/修改码:A/9实施日期:2009-5—18劲牌公司经销商管理制度发放范围:公司领导、企业管理部、公司办、财务中心、营销中心第一章总则第一条为规范经销商设立、合作及终止工作流程的管理,特制定本制度。第二条本制度所指经销商为劲牌有限公司(以下简称劲牌公司)直接供货的客户。第二章细则第三条甄选经销商的标准及原则(一)硬件1、营业执照、酒类经营许可证、税务登记证、卫生许可证等相关证照齐全,合法经营,原则上需具备一般纳税人资格;2、在中心城区交通便利处具备办公场所,周边环境及办公环境较好,并且设施齐全。其中电脑、宽带网、传真、电话、会议室不可缺少;3、拥有充足的资金,能保证市场正常经营和业务拓展的需求;4、销售网络健全且相对稳定,并具备良好的社会资源和公共关系;5、配送能力强,车辆配置能满足市场开拓、配送服务需求,并保障市场营销活动有效开展;6、具备专职的销售队伍,人员稳定且综合素质较好、忠诚度较高;7、仓储设施齐全,能满足劲牌产品的存放和周转.以上关于会议室、资金、销售网络、配送车辆、销售人员及仓储面积等方面的具体要求见下表:项目省会及特大地级市场要求一般地级市场要求不少于50万元经销劲牌产品不少于100万元专用资金餐饮终端资源不少于200家不少于100家销售分销商资源不少于县级分销市场数量的1/2不少于县级分销市场数量的1/2网络大卖场资源不少于10家不少于3家经销劲牌产品不少于4辆专用车辆经销劲牌产品专职销售人员不少于6人不少于3辆不少于4人二级制度文件经销劲牌产品专用仓储面积会议室大小不少于150平方米至少可容纳15人不少于100平方米至少可容纳10人县级市场经销商的要求参照地级市场经销商的要求执行。(二)软件1、认同并接受劲牌公司经营理念、市场营销模式。严格遵守劲牌公司的价格策略以及市场管理制度;2、经营劲牌公司产品的积极性高,并能亲自参与日常的经营管理;3、不经营与劲牌公司产品有明显竞争性质的产品;4、诚信合法经营,不经营假冒伪劣或侵权产品;5、能积极主动走访市场,主动服务客户;6、具备有效控制区域内主要终端的能力,并积极主动开拓市场;7、具有一定的社会关系资源。(三)原则1、原则上要求为有酒水网络并在本地酒水经销行业排名前五名的民营企业;2、原则上实行区域独家经销商制,但对于不能与劲牌公司整体发展同步的成长型市场,以及不能按劲牌公司进度推进工作的重点开发的新市场,可根据需要更换或增加经销商;3、原则上要求经销商是所在市场的本地人。避免选择在当地营销资源、社会资源不充足的外地人.特别要避免选择对“劲牌”徒有满腔热情和信心,而在当地营销资源、社会资源不充足的黄石人及大冶人;4、明确界定经销区域,经销商向其经销区域以外的空白市场辐射或经销区域变更时,须通过办事处向客户管理部书面申报,否则将作为窜货处理;5、尽量减少甄选经销商的成本,鼓励现经销商推荐与劲牌公司营销理念相符的新经销商。对向公司成功推荐了具有合作前景的新经销商的经销商,奖励价值5000元的专业营销培训一次。第四条经销商的设立步骤(一)初选:营销经理对该市场的酒类品牌经销商资源进行调查,至少初选三家意向性经销商(原则上成长型市场不超过7天、开发型市场如更换经销商则不超过15天);(二)复选:省级经理和营销经理对初选的意向性经销商,根据《意向性经销商设立审查评估表》(02—001附1)进行审查评估,并根据评估结果确定一家意向性经销商(要求综合得分不得低于80分);(三)申请:意向性经销商书面提交《关于建立经销业务的意向书》(02-001附2),并提供营业执照、税务登记证、卫生许可证、酒类经营许可证、验资报告(或资金证明)、法人代表及主要负责人身份证、车辆行驶证正本复印件等相关证件;二级制度文件营销经理提交《经销商设立申请表》(02-001附3),如意向性经销商不是所在市场的本地人或经销商法人代表不是实际控股人,则要求单独详细说明;(四)审批:省级经理、客户管理部、销售部总经理和副总裁依次审批营销经理提交的经销商设立申请;(五)设立:客户管理...

1、当您付费下载文档后,您只拥有了使用权限,并不意味着购买了版权,文档只能用于自身使用,不得用于其他商业用途(如 [转卖]进行直接盈利或[编辑后售卖]进行间接盈利)。
2、本站所有内容均由合作方或网友上传,本站不对文档的完整性、权威性及其观点立场正确性做任何保证或承诺!文档内容仅供研究参考,付费前请自行鉴别。
3、如文档内容存在违规,或者侵犯商业秘密、侵犯著作权等,请点击“违规举报”。

碎片内容

劲牌公司经销商管理制度

您可能关注的文档

爱的疯狂+ 关注
实名认证
内容提供者

该用户很懒,什么也没介绍

确认删除?
VIP
微信客服
  • 扫码咨询
会员Q群
  • 会员专属群点击这里加入QQ群
客服邮箱
回到顶部