电脑桌面
添加小米粒文库到电脑桌面
安装后可以在桌面快捷访问

陕西中考数学考点归类VIP免费

陕西中考数学考点归类_第1页
1/4
陕西中考数学考点归类_第2页
2/4
陕西中考数学考点归类_第3页
3/4
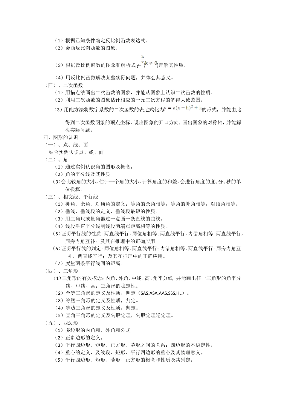
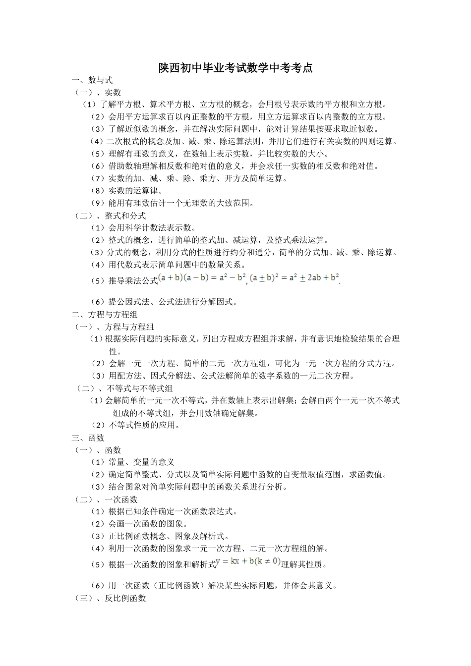
陕西初中毕业考试数学中考考点一、数与式(一)、实数(1)了解平方根、算术平方根、立方根的概念,会用根号表示数的平方根和立方根。(2)会用平方运算求百以内正整数的平方根,用立方运算求百以内整数的立方根。(3)了解近似数的概念,并在解决实际问题中,能对计算结果按要求取近似数。(4)二次根式的概念及加、减、乘、除运算法则,并用它们进行有关实数的四则运算。(5)理解有理数的意义,在数轴上表示实数,并比较实数的大小。(6)借助数轴理解相反数和绝对值的意义,并会求任一实数的相反数和绝对值。(7)实数的加、减、乘、除、乘方、开方及简单运算。(8)实数的运算律。(9)能用有理数估计一个无理数的大致范围。(二)、整式和分式(1)会用科学计数法表示数。(2)整式的概念,进行简单的整式加、减运算,及整式乘法运算。(3)分式的概念,利用分式的性质进行约分和通分,简单的分式加、减、乘、除运算。(4)用代数式表示简单问题中的数量关系。(5)推导乘法公式,.(6)提公因式法、公式法进行分解因式。二、方程与方程组(一)、方程与方程组(1)根据实际问题的实际意义,列出方程或方程组并求解,并有意识地检验结果的合理性。(2)会解一元一次方程、简单的二元一次方程组,可化为一元一次方程的分式方程。(3)用配方法、因式分解法、公式法解简单的数字系数的一元二次方程。(二)、不等式与不等式组(1)会解简单的一元一次不等式,并在数轴上表示出解集;会解由两个一元一次不等式组成的不等式组,并会用数轴确定解集。(2)不等式性质的应用。三、函数(一)、函数(1)常量、变量的意义(2)确定简单整式、分式以及简单实际问题中函数的自变量取值范围,求函数值。(3)结合图象对简单实际问题中的函数关系进行分析。(二)、一次函数(1)根据已知条件确定一次函数表达式。(2)会画一次函数的图象。(3)正比例函数概念、图象及解析式。(4)利用一次函数的图象求一元一次方程、二元一次方程组的解。(5)根据一次函数的图象和解析式理解其性质。(6)用一次函数(正比例函数)解决某些实际问题,并体会其意义。(三)、反比例函数(1)根据已知条件确定反比例函数表达式。(2)会画反比例函数的图象。(3)根据反比例函数的图象和解析式y=()理解其性质。(4)用反比例函数解决某些实际问题,并体会其意义。(四)、二次函数(1)用描点法画出二次函数的图象,并能从图象上认识二次函数的性质。(2)利用二次函数的图象估计相应的一元二次方程的解得大致范围。(3)用配方法将数字系数的二次函数的表达式化为的形式,并能由此得到二次函数图象的顶点坐标,说出图象的开口方向,画出图象的对称轴,并能解决实际问题。四、图形的认识(一)、点、线、面结合实例认识点、线、面(二)、角(1)通过实例认识角的图形及概念。(2)角的平分线及其性质。(3)会比较角的大小,估计一个角的大小,计算角度的和差,会进行角度的度、分、秒的单位换算。(三)、相交线、平行线(1)补角、余角、对顶角的定义;等角的余角相等,等角的补角相等,对顶角相等。(2)垂线、垂线段的定义,垂线段最短的性质。(3)用三角尺或量角器过一点画一条直线的垂线。(4)线段垂直平分线到线段两端点距离相等的性质。(5)证明平行线的性质:两直线平行,同位角相等;两直线平行,内错角相等;两直线平行,同旁内角互补;及其在推理中的正确应用。(6)证明平行线的判定:同位角相等,两直线平行;内错角相等,两直线平行;同旁内角互补,两直线平行;及其在推理中的正确应用。(7)度量两条平行线间的距离。(四)、三角形(1)三角形的有关概念:内角、外角、中线、高、角平分线,并能画出任一三角形的角平分线、中线、高;三角形的稳定性。(2)全等三角形的定义及性质,判定(SAS,ASA,AAS,SSS,HL)。(3)等腰三角形的定义及性质,判定。(4)等边三角形的定义及性质,判定。(5)直角三角形的定义及勾股定理,勾股定理逆定理。(五)、四边形(1)多边形的内角和、外角和公式。(2)正多边形的定义。(3)平行四边形、矩形、正方形、菱形之间的关系;四边形的不稳定...

1、当您付费下载文档后,您只拥有了使用权限,并不意味着购买了版权,文档只能用于自身使用,不得用于其他商业用途(如 [转卖]进行直接盈利或[编辑后售卖]进行间接盈利)。
2、本站所有内容均由合作方或网友上传,本站不对文档的完整性、权威性及其观点立场正确性做任何保证或承诺!文档内容仅供研究参考,付费前请自行鉴别。
3、如文档内容存在违规,或者侵犯商业秘密、侵犯著作权等,请点击“违规举报”。

碎片内容

陕西中考数学考点归类

您可能关注的文档

精品文库+ 关注
实名认证
内容提供者

中小学课件教案小学资料大全

相关文档

确认删除?
VIP
微信客服
  • 扫码咨询
会员Q群
  • 会员专属群点击这里加入QQ群
客服邮箱
回到顶部