电脑桌面
添加小米粒文库到电脑桌面
安装后可以在桌面快捷访问

初中与高中数学衔接中的问题分析和对策策略VIP免费

初中与高中数学衔接中的问题分析和对策策略_第1页
1/6
初中与高中数学衔接中的问题分析和对策策略_第2页
2/6
初中与高中数学衔接中的问题分析和对策策略_第3页
3/6
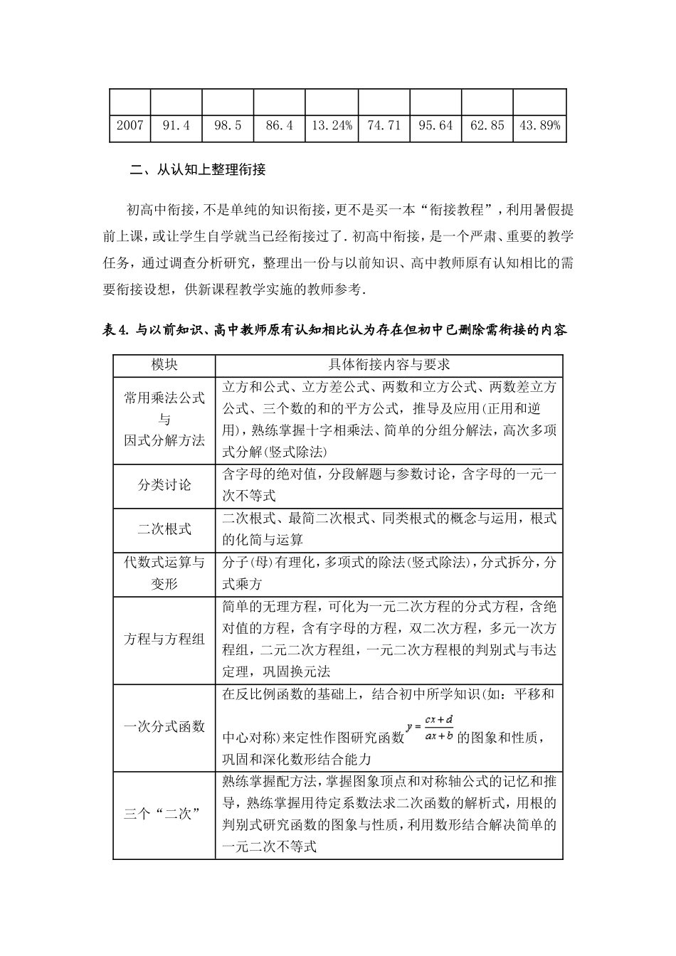
初中与高中数学衔接中的问题分析和对策策略由于初中义务教育的教材与高中课程改革实验进度不一致,高初中数学课程改革存在着衔接问题.这个问题已影响到我们正常的课堂教学.现将结合人教A版在实施过程中出现的问题和应对策略与同仁们商讨.一、从困惑中发现衔接的必要性上过新课程标准实验教学的教师都有一个这样的感觉:现在的学生比以前任何一届学生都要“笨”,课堂气氛虽然很活跃,但运算动不动就按计算器,心算,口算,笔算的能力相当差,这就是初中新课标实施的结果(表1).表1.《课标》下学生与历届学生在教师心目中的几点对比对比《课标》下学生(简称本届)历届学生课堂气氛个人参与表现能力强,敢于相互交流,发表不同的观点看法,课堂气氛相当活跃相互交流讨论能力不如本届学生,在教师启发下会发表看法,课堂气氛要看老师的调节水平运算能力心算、口算、笔算能力弱,对计算器有依赖感,操作相当熟练,一些常用值没记忆心算、口算、笔算能力强,计算器操作不是很熟练,对一些常用值有记忆的习惯动手能力动手能力强,掌握三视图,熟悉图形与变换(轴对称,平移,中心对称,旋转)远远不如本届学生心理素质本届学生有强烈的表现欲望,但容易受挫折,计算器的依赖让学生失去对心算、口算、笔算的信心,始终有一种“不用计算器验证,心里不踏实”的感觉,影响着学习考试的情绪目前,“九年制义务教育”新课改教材,其教学内容作了较大程度的压缩和删减,教材叙述方法比较简单,语言通俗易懂,直观性、趣味性强,结论容易记忆,学生掌握比较方便(表2).虽然“九年制义务教育”课程标准倡导“不同的学生在学习上得到不同的发展”,但是家长的愿望、升学的压力,学校之间、班级之间的竞争,驱使初中数学教学普遍执行的是课程标准的基本要求,即“课程标准中明确规定的要求”,有的甚至在执行中考必考的要求.我们看到了初中新课程带来的普及性教育成果,也看到了中考“指挥棒”选拔出来的数学成绩,每个学生几乎都是三位数,校校之间、班班之间平均分差距也不大(表3),初中数学教学谈化了为学生的升学而应做的准备.初中教学中的“讨论式”教学法,“自学式”教学法等多种体现学生自主学习、自我探索的方法的开展,导致课堂教学密度小,规范性差.表2.《课标》下初中教材与高中教师原有认知的传统教材比较优势《课标》下初中教材的特点和优势改革继承体现了《课标》的改革理念,继承传统教材重视基础的优点,基础知识、基本技能、基本思想方法都落到实处,重视学生的基本活动体验的积累内容结构教材内容生活化、情景化,丰富多彩,富有趣味性,不失数学逻辑结构的严谨性和科学性,结构合理、科学高效,符合学生的认知规律,教师易教,学生易学,几何内容编排有特色发展闪光有效地吸纳了国际上成功经验,充分运用数轴的作用,设置“合作学习”、“探究活动”、“设计题”等栏目,可以充分挖掘学生的潜力,和高中新课程教学在模式上可以接轨进入高中以后,“高中课程标准实验教材”内容多,课时少,例题和练习简单,习题、复习参考题,特别是B组题难度大,所谓的“新课标”辅导用书泛滥,题目偏、怪、难,直接导致了学生学习困难,学习兴趣下降,上课不专心听讲,作业不认真做,长时间不解决问题,学生成绩下滑,教师将无法继续开展有效的教学.从表3中可以发现高一学生对高中学习的适应不是很理想,入学和统考之间的相对距离在扩大.表3.近三届学生中考数学成绩与高一第一学期期末数学成绩分析相对距离届数入学市平均分全市高中入学平均入学相对距离期末市平均分全市高中期末平均统考相对距离最高最低最高最低2009105.7111.1100.89.74%69.3385.3857.4840.24%2008103.8109.498.510.50%77.8984.2762.2628.25%200791.498.586.413.24%74.7195.6462.8543.89%二、从认知上整理衔接初高中衔接,不是单纯的知识衔接,更不是买一本“衔接教程”,利用暑假提前上课,或让学生自学就当已经衔接过了.初高中衔接,是一个严肃、重要的教学任务,通过调查分析研究,整理出一份与以前知识、高中教师原有认知相比的需要衔接设想,供新课程教学实施的教师参考.表4.与以前知识、高中教师原有...

1、当您付费下载文档后,您只拥有了使用权限,并不意味着购买了版权,文档只能用于自身使用,不得用于其他商业用途(如 [转卖]进行直接盈利或[编辑后售卖]进行间接盈利)。
2、本站所有内容均由合作方或网友上传,本站不对文档的完整性、权威性及其观点立场正确性做任何保证或承诺!文档内容仅供研究参考,付费前请自行鉴别。
3、如文档内容存在违规,或者侵犯商业秘密、侵犯著作权等,请点击“违规举报”。

碎片内容

初中与高中数学衔接中的问题分析和对策策略

您可能关注的文档

精品中小学文库+ 关注
实名认证
内容提供者

精品资料,应有尽有

确认删除?
VIP
微信客服
  • 扫码咨询
会员Q群
  • 会员专属群点击这里加入QQ群
客服邮箱
回到顶部