电脑桌面
添加小米粒文库到电脑桌面
安装后可以在桌面快捷访问

学而思薪酬绩效管理规章制度与全套工具VIP免费

学而思薪酬绩效管理规章制度与全套工具_第1页
1/10
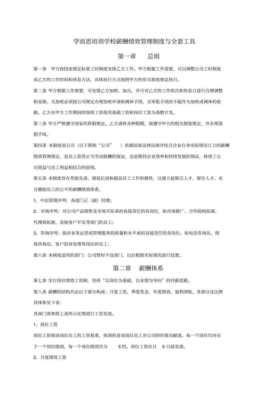
学而思薪酬绩效管理规章制度与全套工具_第2页
2/10
学而思薪酬绩效管理规章制度与全套工具_第3页
3/10
学而思培训学校薪酬绩效管理制度与全套工具第一章总则第一条甲方按国家规定标准工时制度安排乙方工作。甲方根据工作需要,可以调整公司工时制度或乙方的工作时间和休息方法,具体执行方式按照甲方的有关制度规定执行。第二条 甲方根据工作需要,可安排乙方加班、加点,并可对乙方的工作班次和休息日进行合理调整和安排。凡加班必须按公司规定办理加班申请和调休手续,无审批手续的不能作为加班或调休的依据。乙方在甲方工作期间的加班工资按其基础工资和岗位工资为基数计发。第三条 甲方严格遵守国家的休假规定。乙方请休各种假期,须遵守甲方的相关制度规定,并办理请假手续。第四条 本制度是公司(以下简称“公司”)依据国家法律法规并结合企业自身实际情况订立的薪酬绩效管理规定,是员工获得正当劳动报酬的保证,也是维持企业效率和持续发展的保证,体现了公司效益与员工利益相结合的原则。第五条 本制度旨在奖励先进、督促后进和提高员工工作积极性,以建立起吸引人才、留住人才、充分激励员工的公平的薪酬绩效体系。1、中层管理序列:各部门正(副)经理;2、市场序列:对公司产品销售及市场开拓承担直接责任的各岗位,如市场推广、合作院校拓展、代理商拓展、直接客户开发等部门的员工;3、咨询序列:指对业务运营或管理服务的质量和水平承担直接责任的各岗位。如电话咨询员、现场咨询员、客户投诉处理等岗位的员工;第六条 本制度适用的部门:公司暂时不设部门,以后根据实际情况进行设置。第二章薪酬体系第七条 实行岗位绩效工资制,坚持“以岗位为基础,以业绩为导向”的付薪思路。第八条 薪酬的结构共由以下部分构成:月度工资、季度奖金、年度绩效、福利津贴。各部分及比例具体参见下表:各部门需参照上表所示比例进行工资发放。1、岗位工资岗位工资指该岗位员工的工资基准,体现的是该岗位员工对公司的价值贡献度。每一个岗位均对应于一个岗位级别,每一个岗位级别共分5 档。岗位工资次月5 日前发放。2、月度绩效工资根据月度工作考核结果发放的工资,与岗位工资有一定比例关系,不同类别员工比例不同。月度绩效工资随月度岗位工资发放。3、季度绩效奖金根据季度工作考核结果发放的工资,不同类别员工比例不同。季度绩效工资每季度结束后次月5 日前发放。4、年度绩效奖金在年底综合考虑公司业绩、部门业绩和个人业绩,发放年度绩效奖金,以全面反映个人贡献。年度绩效奖金年底春节前发放。员工在公司工作不足一年的,按照...

1、当您付费下载文档后,您只拥有了使用权限,并不意味着购买了版权,文档只能用于自身使用,不得用于其他商业用途(如 [转卖]进行直接盈利或[编辑后售卖]进行间接盈利)。
2、本站所有内容均由合作方或网友上传,本站不对文档的完整性、权威性及其观点立场正确性做任何保证或承诺!文档内容仅供研究参考,付费前请自行鉴别。
3、如文档内容存在违规,或者侵犯商业秘密、侵犯著作权等,请点击“违规举报”。

碎片内容

学而思薪酬绩效管理规章制度与全套工具

确认删除?
VIP
微信客服
  • 扫码咨询
会员Q群
  • 会员专属群点击这里加入QQ群
客服邮箱
回到顶部