小学老师量化考核细则_一、师德师风(10 分)1、自觉遵守老师职业道德,关怀热爱学生,不体罚学生和变相体罚学生。2、积极参加学校的各项活...
小学老师绩效工资量化考核表老师年月日序号考核项目分值考核细则考核情况评分1工作量301、人均工作量 20 分,必须按时按质按量完成任务(...
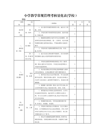
小学教学常规管理考核量化表(学校) 学校:_________________ 一级指标二级指标三级指标分值自评检查一、组织管理(10)第 一条:组织1、...
小学德育量化考核细则一、扣分细则 1、考勤: (1)迟到(每节课,中午查勤,若有事需向老师请假):每次扣 1 分,若在校门卫...
小学优秀班级考核方案为了切实加强学生品德教育和行为法律规范的养成教育,使我校德育工作和班级管理逐步科学化、法律规范化,以《小学生守...
知信小学五(1)班量化考核细则一、加分标准1、各类竞赛获奖:一等奖加 10 分,二等奖加 8 分,三等奖加 5 分.2、单科测验成绩第一、...
小学一年级学生班级量化考核细则为督促本班学生严守校纪班规,培育学生良好的言行习惯,促进我班良好的学风和班风的形成,特制订本细则:一、...
为了加强宿舍管理,使学生养成良好的生活卫生习惯,创建优美生活环境,形成良好校风。 特进行文明宿舍评比活动,具体安排如下: 一、考核...
施工员业绩量化指标考核表姓名单位施工员类别市政工程施工员考 核 内 容考核分数自评得分一、生产指标20 分二、工程质量30 分三、安全...
小区物业管理服务质量量化考核表序号考核内容分值评分标准得分一、基础管理 18分小 区 物 业 管 理 建 立 健 全 各 项 管 理...
(客服部)售后- -绩效考核指标量化表备注:被考核人姓名职位售后充值部门综合售后部序号KPI指标权重绩效目标值考核得分直接领导项目副总...
客户服务人员 KPI 绩效量化考核1。1 客服部关键绩效考核指标序号KPI 指标考核周期指标定义/公式资料来源1客户意见反馈及时率月度客服部...
序号考核指标绩效评估标准权重(%)优秀(100 分)良好(80 分)尚可(60 分)一般(40 分)差(0 分)1302203204205106合计100定性指标量化考核表
附件 1生产矿井安全标准化管理考评评分细则考评类别 考评内容分值评分标准扣分负责处室矿分管责任人基础管理400分基础管理400分1【全面标...
XX 职业技术学院团总支工作量化考核办法为进一步加强我院共青团基层团组织建设,健全共青团基层工作考核机制,形成良好的基层工作秩序,提...
学生量化考核细则 1为督促本班学生严守校纪班规,培育学生良好的言行习惯,促进我班良好的学风和班风的形成,特制订本细则:一、出勤:1、...
大桥符小学学生量化考核细则为督促本班学生严守校纪班规,培育学生良好的言行习惯,促进我班良好的学风和班风的形成,特制订本细则:一、出...
学生德育量化考评制度根据《天津市中小学德育规程》关于对学生的操行进行考评的规定.为提高学生良好的行为习惯和文明意识。使学生职业道德...
江安县第一职业中学校学生德育量化考核办法(试行) 为进一步加强校园学风建设,营造良好的学习氛围,根据《中学德育大纲》、《中学生日常...
学生干部量化考核管理办法地理与旅游学院团总支学生会总则为加强我院学生队伍建设,更好的培育学生干部的能力,发挥学生会管理、教育、服务等...

