职工工作时间和休息、休假管理办法(试行为维护企业正常的生产经营工作秩序,保障职工合法权益,根据《中华人民共和国劳动法》及其相关配套政...
职工加班费及特别工种津贴管理办法第一章 职工加班工资 第一条 根据《中华人民共和国劳动法》第四十四条的有关规定,对于本公司职工因工...
职工单身宿舍管理办法 文章标题:职工单身宿舍管理办法第一章总则 第一条为加强单身宿舍的管理,做好服务工作,特制定本办法。 第二条本...
职工劳动纪律管理办法第一章 总 则第一条 为了加强职工劳动纪律管理,维护职工的合法权益及企业的良好形象,提高工作效率,确保企业生产...
海康伟业员工劳动纪律管理办法第一条 劳动纪律是员工必须遵循的行为准则,是做好各项工作的根本保证,为法律规范劳动纪律,依据《劳动法》...
首钢迁钢公司人力资源处文件首钢迁钢公司办 公 室文件首迁人发 [2024] 13 号职工信息一卡通系统管理办法(试行)为法律规范迁钢公司...
职场管理办法( 办〔2024〕10 号)第一章 总 则第一条 为维护公司正常的工作秩序,法律规范办公职场的管理,营造和谐的办公环境,树立良...
职员考勤与休假管理办法第一章 总 则第一条 为严肃劳动纪律,维持工作秩序,保障职员休息休假权利,根据国家和公司有关规定,结合公司实际...
职位/薪资管理办法一、 目的为使公司员工在任用级职位异动时,职位及薪资在核叙时能有所依循,特制定本办法.二、 适用范围凡与公司建立劳...
LUCKY Harvest Metal work Factory金鑫金屬製品廠 职员工晋职管理办法文件编号LH—WIP-016 A生效日期2024 年 12 月 1 日制 订...
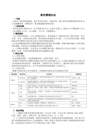
职位管理办法1 目的 完善员工职业进展通道,建立以岗位评估、业绩评估、能力评估为基础的职位体系,为公司薪酬管理、招聘任用、职业规划提...
职业院校老师全员值班管理办法原创: 王永军 王永军德育工作室一、指导思想明确“立德树人为根本,教学为中心”的办学思想,全面落实新时...
员工职业通道和晋升管理制度第一章 总 则一、目的为达到人尽其才、各尽其能的目的,达成优良的工作绩效,促使本公司职务升迁通道畅通 ,...
重庆文理学院文件重文理教〔2024〕35 号关于印发《重庆文理学院职业技能鉴定管理办法(试行)》的通知校内各单位:为加强我校职业技能鉴定...
职业技能鉴定考评员管理办法第一章 总 则第一条 为加强考评员的管理,保证职业技能鉴定的质量,根据《国家职业技能鉴定条例》,制定本办...
正阳县职业中等专业学校文件正职文〔2024〕13 号 关于印发《正阳县职业中等职业学校职业技能鉴定管理办法(试行)》的通知校内各专业:为...
黄山学院职业鉴定所职业技能考核管理办法(试行)第一条:为适应我校示范性应用型本科院校的创建和社会人才市场的需要,提高学生操作技能和动...
职业技能竞赛管理办法为进一步激发学生学习兴趣,提高学生进行职业技能训练的积极性,推动实践教学的改革,特制订本办法以鼓舞学生积极参加...
中铁十一局集团织纳铁路工程指挥部一分部职业健康管理办法第一章 总 则第一条 为了加强职业卫生管理工作,有效预防、控制和消除有害职业...
根据国家卫生和计划生育委员会令第 5 号《职业健康检查管理办法》第二十八条于 2024 年 5 月 1 日起被《职业健康检查管理办法》取...

