电脑桌面
添加小米粒文库到电脑桌面
安装后可以在桌面快捷访问

爱护公共设施宣传活动方案

爱护公共设施宣传活动方案_第1页
1/9
爱护公共设施宣传活动方案_第2页
2/9
爱护公共设施宣传活动方案_第3页
3/9
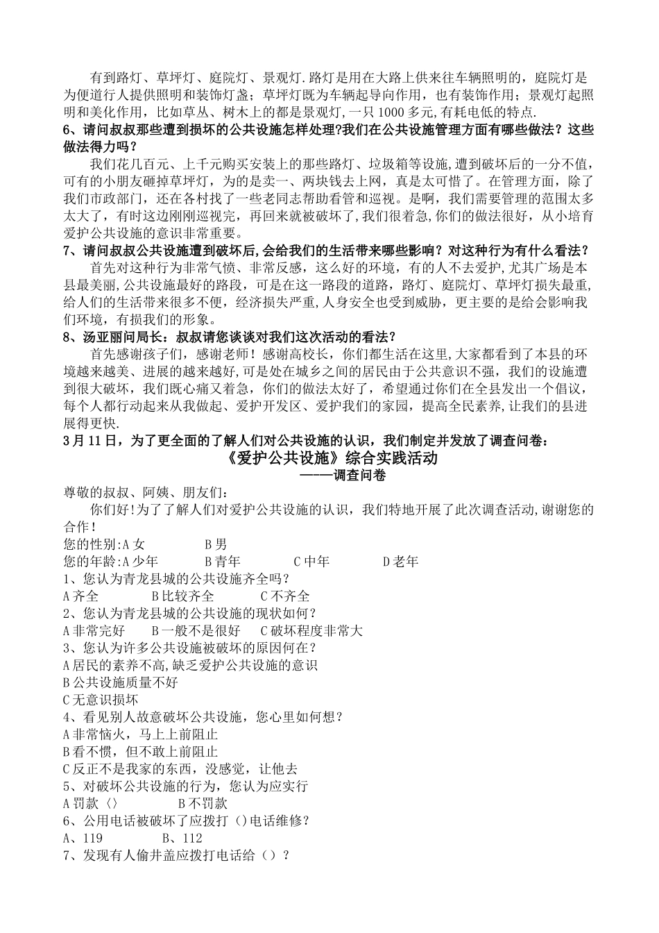
《爱护公共设施》综合实践活动方案青龙满族自治县七道河中心小学:詹馥红、汤亚丽、金菲瑞 指导老师:王艳红【选题背景】当我们在晨光中健身,在午后、黄昏悠闲漫步时,当我们跨进美丽的校园,学习、玩耍时,那些公共健身器材,卫生设施是否被我们遗忘?也许有人会,有人不会。我们的学习生活离不开公共设施,有了它们,我们的身边才有那么多的欢笑、那么多的健康。然而,现在许多公共设施的现状却不容乐观,有的垃圾桶被损坏,有的路灯破了,许多健身器被损坏等等。爱护公共设施是一种美德,是小学生应具备的综合素养。为此,我们开展了本次综合实践活动.【活动目标】1、通过实地调查活动,使学生获得亲身参加实践的积极体验和丰富经验,培育学生的参加意识,合作能力和人沟通能力。2、通过对收集资料的整理、分析,增强学生爱护公共设施的识意,产生召号身边的人爱护公共设施的迫切愿望,进展学生对知识的综合动用和创新能力。3、使学生在活动中学会计划,学会总结,掌握讨论问题的一般方法;并在汇报活动情况的过程中,获得成功的体验,进一步激发学生参加综合实践的积极性。【可行性分析】1、随着社会的进步,人们的生活水平在不断的提高,同时人们对公共设施的需求也在增强,因此学生调查参加积极性很高。2、学生有完成调查、收集资料的能力,学生已经掌握上网进行收集资料的方法;我们有对学生开放的微机室,有资料齐全的图书馆.3、这次活动有本校综合实践老师王艳红老师进行指导。精确的分工,有效的指导,团结的队伍将也是本次活动开展成功的有利保障。 4、本次活动倍受家长关注,所以家长很同意孩子参加完成本次实践活动,孩子在家长的鼓舞和支持下积极性更高。【讨论内容】1、通过访问、上网查询、书籍查询等方法了解公共设施的重要性。2、通过调查问卷,访谈等形式了解家长以及不同年龄层次的人对公共设施的认识。3、用人们乐于接受的形式进行宣传,让更多人了解公共设施与人们生活的密切关系,让更多的人养成爱护公共设施的良好习惯.【我们的准备】【活动计划】估计的成果是完成一份调查报告、一份倡议书和个人心得体会等,所以我们把此次活动分成下面五个阶段进行:第一阶段:(2024。3.1——3。8):选定子课题、确定讨论人员、设计调查问卷。第二阶段:(2024。3.9-—3。13)实地调查学校的公共设施、公共场所的公共厕所,水龙头、公用电话等.第三阶段:(2024.3.14——3.22)上网、采访、查阅资料等方法广泛搜集有关公共设施的资料。第四阶段:(202...

1、当您付费下载文档后,您只拥有了使用权限,并不意味着购买了版权,文档只能用于自身使用,不得用于其他商业用途(如 [转卖]进行直接盈利或[编辑后售卖]进行间接盈利)。
2、本站所有内容均由合作方或网友上传,本站不对文档的完整性、权威性及其观点立场正确性做任何保证或承诺!文档内容仅供研究参考,付费前请自行鉴别。
3、如文档内容存在违规,或者侵犯商业秘密、侵犯著作权等,请点击“违规举报”。

碎片内容

爱护公共设施宣传活动方案

一二三四传媒+ 关注
实名认证
内容提供者

大量资料供您选择,没有合适的可以联系小二。

确认删除?
VIP
微信客服
  • 扫码咨询
会员Q群
  • 会员专属群点击这里加入QQ群
客服邮箱
回到顶部