电脑桌面
添加小米粒文库到电脑桌面
安装后可以在桌面快捷访问

两位数加整十数或一位数VIP专享VIP免费

两位数加整十数或一位数_第1页
1/7
两位数加整十数或一位数_第2页
2/7
两位数加整十数或一位数_第3页
3/7
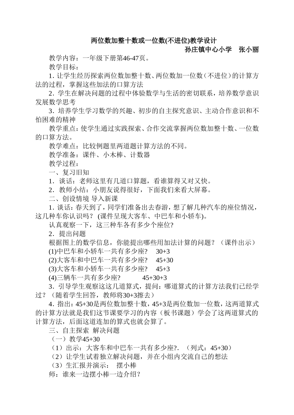
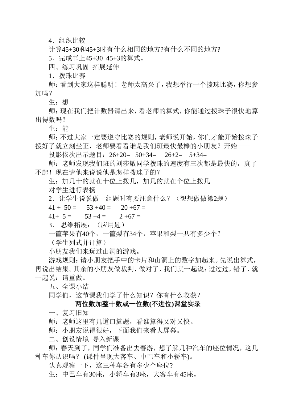
两位数加整十数或一位数(不进位)教学设计孙庄镇中心小学张小丽教学内容:一年级下册第46-47页。教学目标:1.让学生经历探索两位数加整十数、两位数加一位数(不进位)的计算方法的过程,掌握这些加法的口算方法2.学生在解决问题的过程中体验数学与生活的密切联系,培养数学意识发展数学思考3.培养学生学习数学的兴趣、初步的自主探究意识、主动合作意识和不怕困难的精神教学重点:使学生通过实践探索、合作交流掌握两位数加整十数、一位数的口算方法。教学难点:比较例题里两道题计算方法的不同。教学准备:课件、小木棒、计数器教学过程:一、复习旧知1.谈话:老师这里有几道口算题,看谁算得又对又快。2.教师小结:小朋友说得很好,下面我们来看大屏幕。二、创设情境导入新课1.谈话:春天到了,同学们准备出去春游,想了解几种汽车的座位情况,这几种车你认识吗?(课件呈现大客车、中巴车和小轿车)。认真观察一下,这三种车各有多少个座位?2.提出问题根据图上的数学信息,你能提出哪些用加法计算的问题?(课件出示)(1)中巴车和小轿车一共有多少座?30+3(2)大客车和中巴车一共有多少座?45+30(3)大客车和小轿车一共有多少座?45+3(4)三辆车一共有多少座?45+30+33.引导学生观察这这几道算式,提问:哪道算式的计算方法我们已经学过?(随着学生回答,教师将30+3擦去)4.指出:45+30是两位数加整十数,45+3是两位数加一位数,这两道算式的计算方法就是我们这节课要学习的内容(板书课题)学会了这两道算式的计算方法,后面这道连加的算式也就会算了。三、自主探索解决问题(一)教学45+30(1)出示:大客车和中巴车一共有多少座?.(列式:45+30)(2)让学生试着独立解决问题,并在小组内交流自己的想法(3)生汇报并演示:摆小棒师:谁来一边摆小棒一边介绍?生:先摆4个十5个一是45,再摆3个十是30,合起来是75。师:通过摆小棒,你怎样看出是75的?生1:因为有7个整捆和5个单根,合起来就是75根。生2:因为有7个十和5个一,合起来就是75。生3:4个十加3个十得7个十,7个十和5个一合起来是75。追问:7个十哪里来的?生:4个十加3个十得7个十。(4)生演示:计数器把计数器放在胸前,我们再用计数器拨一拨45+30等于多少。师:谁拨算珠的?请来介绍一下。生:在十位上拨4颗珠子,个位上拨5颗珠子是45,再在十位上拨3颗珠子,合起来是75。追问:这3颗珠子,为什么要拨在十位上?生1:因为是3个十,所以要拨在十位上。生2:因为加上30就是加3个十,所以要拨在十位上。4个十加3个十得7个十.7个十和5个一合起来是75。(5)如果我们现在不摆小棒,也不用计数器,你准备怎样算45+30呢?全班交流。师板书:45+30=7554070总结:其实无论是摆小棒还是拨算珠,我们都是先算40+30等于70,再算70+5等于75。比较讨论:这几种算法都是把哪部分先合起来。共同概括算法:40+30=7070+5=75(二)教学45+31.师:大客车和小轿车一共有多少个座位?怎样列式?师板书:45+3=2.师:45+3等于多少?让我们用上面的方法摆一摆、拨一拨、算一算。3.生动手操作,汇报交流师:如果我们现在不摆小棒,也不用计数器,你准备怎样算43+5呢?请和你的同座说一说。师板书:43+5=484038小结:其实无论是摆小棒还是拨算珠,我们都是先算5+3等于8,再算40+8等于48。我们一起再读一读。4.组织比较计算45+30和45+3时有什么相同的地方?有什么不同的地方?5.完成书上45+3045+3的算式。四、练习巩固拓展延伸1.拨珠比赛师:看到大家这样聪明!老师太高兴了,我想举行一个拨珠比赛,你想参加吗?生:想师:现在我们把计数器请出来,看老师的算式,你能通过拨珠子很快地算出得数吗?生:能师:不过大家一定要遵守比赛的规则,老师说开始,你们才能开始拨珠子拨好了就立刻坐正,老师要看看谁是我们班最快最棒的小朋友?开始——投影依次出示题目:26+20=50+34=26+2=5+34=师:老师发现我们班的刘莎敏同学拨珠的速度有三次都是最快的,真了不起!现在请他来说说他是怎样拨珠子的?生:加几十的就在十位上拨几,加几的就在个位上拨几对学生进行表扬2.让学生说说做一组题时有要注意什么?(想想做做第2题)41+50=53+40=...

1、当您付费下载文档后,您只拥有了使用权限,并不意味着购买了版权,文档只能用于自身使用,不得用于其他商业用途(如 [转卖]进行直接盈利或[编辑后售卖]进行间接盈利)。
2、本站所有内容均由合作方或网友上传,本站不对文档的完整性、权威性及其观点立场正确性做任何保证或承诺!文档内容仅供研究参考,付费前请自行鉴别。
3、如文档内容存在违规,或者侵犯商业秘密、侵犯著作权等,请点击“违规举报”。

碎片内容

两位数加整十数或一位数

您可能关注的文档

确认删除?
VIP
微信客服
  • 扫码咨询
会员Q群
  • 会员专属群点击这里加入QQ群
客服邮箱
回到顶部