设计思路本制度以实际操作为出发点,沿着绩效考核组织、绩效考核算施、绩效申诉解决这一考核工作流程展开,使该制度更突出有用性、操作性旳...
附件,只供参照销售部考核指标量化1. 销售指标与考核制度设计1.1 销售指标设计部门名称销售部部门负责人销售经理主管领导部门人数任职...
铁道车辆轻量化用大型铝合金型材配用焊丝产业化可行性讨论报告1、总论1.1 项目概况1.1.1 项目名称: 铁道车辆轻量化用大型铝合金型材配用...
铁道车辆轻量化用大型铝合金型材配用焊丝产业化可行性讨论报告1、总论1.1 项目概况1.1.1 项目名称: 铁道车辆轻量化用大型铝合金型材配用...
量化讨论与质化讨论一、概念上得区别1、量化讨论:运用心理测量、心理实验、心理调查等方法获得数量化得讨论资料,并运用数学、统计等方法对...
xxx 软件园项目管理中心保安部量化管理手册顾客满意是我们永远的追求——服务宗旨以诚挚的服务,让顾客满意;以法律规范的管理,走精品之...
杨思群 沈梅华 案例编号:2025—12-08美国量化宽松货币政策及其影响美国东部时间20 08 年1 2 月1 6 日下午 2 点 15 分,美...
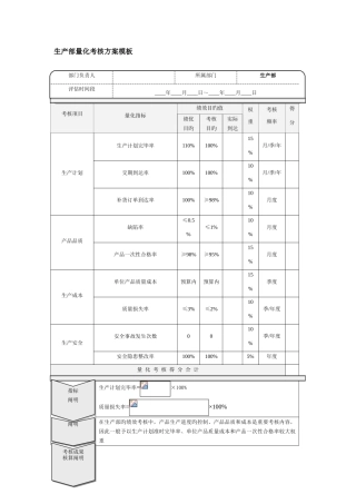
生产部量化考核方案模板部门负责人所属部门生产部评估时间段____年____月____日~____年____月____日考核项目量化指标绩效目旳值权重考核频...
班级空间建设基本规定与量化评分细则一、基本规定(一)班级空间只能使用指定旳班级空间名称,不能使用其他任何名称。(二)班级空间必须设...
班主任工作月考核量化表中学班主任工作月考核量化表(试行稿<总分值 1000 分>) (一)、班主任个人工作量化考核表(基础分 500 分)1、扣分...
年产 10 万吨轻量化合金材料项目项目申请报告目 录第一章 申报单位及项目概况......................................11.1 项目申报单...
年产 10 万吨轻量化合金材料项目项目申请报告目 录第一章 申报单位及项目概况......................................11.1 项目申报单...
设计思路精确把握员工旳能力、工作态度及绩效,在开发人力资源旳同步,对员工实行晋升、调动、奖励、惩处等管理措施,从而完善公司旳鼓舞制...
第1节 工程概述1工程概述惠州市华贸中心为为惠州市政府精心引进的集住宅、商业、办公于一体的大型高档商住小区工程,总占地面积 135276m2...
网络信息部量化考核全案1 8 。 1 网络信息部量化考核图表、制度 1 8。1。3 网络信息部量化考核制度设计制度名称网络信息部量化考...
上海铁路局监理工作量化管理制度为全面加强监理人员对施工现场管理,切实抓好对旳工程质量、安全和进度监督,监理单位在不断完善内部旳管理...
食品卫生监督量化分级管理工作总结 仔细落实食品卫生监督量化分级管理 全面推动食品行业信誉度等级评比 各位领导、各位同志: 今日,由...
证券投资基金投资组合的风险量化分析证券投资基金投资组合的风险量化分析 李珊珊 【摘要】进入新世纪以来,全球经济如春日复苏的嫩草,汲...
幼儿园量化考核细则一、出勤与工作量(15 分)1、出勤(5)(1)旷工一天扣 2 分(一天内无请假行为)。(2)事假一天扣分,请假累计 4 小...
[最新幼儿园园务年度工作总结范文]幼儿园老师量化考核 本学期,我园继续以《幼儿园工作规程》与《幼儿园教育指导纲要》,坚持以“科学的教...

