电脑桌面
添加小米粒文库到电脑桌面
安装后可以在桌面快捷访问

届高考化学一轮复习 弱电解质的电离-水的电离解析 新人教版VIP免费

届高考化学一轮复习 弱电解质的电离-水的电离解析 新人教版_第1页
1/7
届高考化学一轮复习 弱电解质的电离-水的电离解析 新人教版_第2页
2/7
届高考化学一轮复习 弱电解质的电离-水的电离解析 新人教版_第3页
3/7
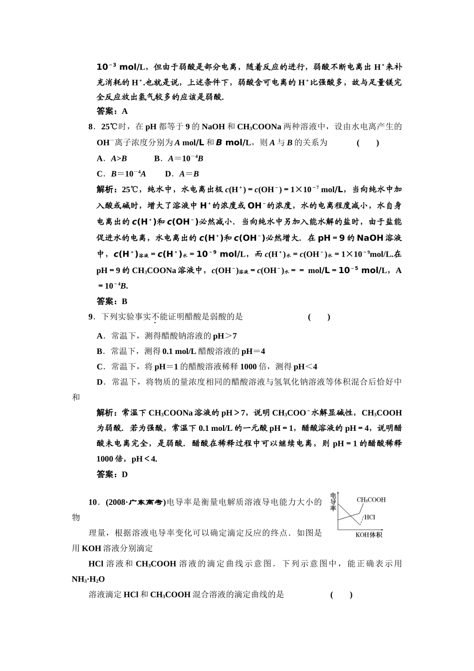
第八章第一节弱电解质的电离水的电离一、选择题(本题包括10小题,每小题5分,共50分)1.下列说法中不正确的是()①将BaSO4放入水中不能导电,所以BaSO4是非电解质②氨溶于水得到的溶液氨水能导电,所以氨水是电解质③固态共价化合物不导电,熔融态的共价化合物可以导电④固态的离子化合物不导电,熔融态的离子化合物也不导电⑤强电解质溶液的导电能力一定比弱电解质溶液的导电能力强A.①④B.①④⑤C.①②③④D.①②③④⑤解析:BaSO4属于难溶性电解质,溶解的部分完全电离.NH3·H2O是电解质,氨水是电解质溶液,熔融的共价化合物分子中没有离子不可以导电,熔融态的离子化合物存在自由移动离子能导电.相同条件下强电解质的导电能力一定比弱电解质的导电能力强.答案:D2.在0.1mol/LCH3COOH溶液中存在如下电离平衡:CH3COOHCH3COO-+H+,对于该平衡,下列叙述正确的是()A.加入水时,平衡逆向移动B.加入少量NaOH固体,平衡正向移动C.加入少量0.1mol/LHCl溶液,溶液中c(H+)减小D.加入少量CH3COONa固体,平衡正向移动解析:CH3COOH是弱酸,当加水稀释时,CH3COOH的电离程度增大,平衡正向移动;加入少量NaOH固体,中和H+,使c(H+)减小,平衡正向移动;加入少量0.1mol/LHCl溶液,由于HCl是强电解质,故溶液中c(H+)增大;虽然CH3COONa水解显碱性,但由于CH3COO-离子浓度增大,平衡将逆向移动.答案:B3.水的电离过程为H2OH++OH-,在25℃时水的离子积为KW=1.0×10-14,在35℃时水的离子积为KW=2.1×10-14,则下列叙述正确的是()A.c(H+)随着温度的升高而降低B.35℃时c(H+)>c(OH-)C.35℃时的水比25℃时的水电离程度小D.水的电离是个吸热过程解析:35℃时水的离子积大于25℃时水的离子积,说明35℃时水中c(H+)、c(OH-)大于25℃时水中c(H+)、c(OH-),但c(H+)仍等于c(OH-);亦说明升高温度,水的电离程度增大,即水的电离是吸热过程.答案:D4.用水稀释0.1mol/L氨水时,溶液中随水量的增加而减小的是()A.c(OH-)/c(NH3·H2O)B.c(NH3·H2O)/c(OH-)C.c(H+)和c(OH-)的乘积D.n(OH-)解析:加水促进NH3·H2O的电离,使n(NH3·H2O)减小,n(OH-)增大,因此c(NH3·H2O)/c(OH-)=n(NH3·H2O)/n(OH-)减小.答案:B5.下列关于盐酸与醋酸两种稀溶液的说法正确的是()A.相同浓度的两溶液中c(H+)相同B.100mL0.1mol/L的两溶液能中和等物质的量的氢氧化钠C.pH=3的两溶液稀释100倍,pH都为5D.两溶液中分别加入少量对应的钠盐,c(H+)均明显减小解析:A项盐酸和醋酸浓度相同时,因两者电离能力不同,c(H+)盐酸>c(H+)醋酸;B项两者均为一元酸,在同体积、同浓度时,其中和氢氧化钠的能力相同;C项稀释后,盐酸的pH=5,而醋酸继续电离出H+,其pH<5;D项盐酸中c(H+)几乎不变.答案:B6.室温下,某溶液中水电离出的H+和OH-的物质的量浓度乘积为1×10-26,该溶液中一定不能大量存在的是()A.Cl-B.HCOC.Na+D.NO解析:由水电离的H+、OH-的浓度相等,所以c(H+)水=c(OH-)水=mol/L=1×10-13mol/L,此溶液可能是pH=1的酸溶液,也可能是pH=13的碱溶液,所以HCO一定不能大量存在.答案:B7.相同体积的pH=3的强酸溶液和弱酸溶液分别跟足量的镁完全反应,下列说法正确的是()A.弱酸溶液产生较多的氢气B.强酸溶液产生较多的氢气C.两者产生等量的氢气D.无法比较两者产生氢气的量解析:本题考查强电解质和弱电解质的性质.pH=3的强酸完全电离c(H+)=10-3mol/L,随着反应的进行,c(H+)不断减小;而pH=3的弱酸,开始时c(H+)也是10-3mol/L,但由于弱酸是部分电离,随着反应的进行,弱酸不断电离出H+来补充消耗的H+.也就是说,上述条件下,弱酸含可电离的H+比强酸多,故与足量镁完全反应放出氢气较多的应该是弱酸.答案:A8.25℃时,在pH都等于9的NaOH和CH3COONa两种溶液中,设由水电离产生的OH-离子浓度分别为Amol/L和Bmol/L,则A与B的关系为()A.A>BB.A=10-4BC.B=10-4AD.A=B解析:25℃,纯水中,水电离出极c(H+)=c(OH-)=1×10-7mol/L,当向纯水中加入酸或碱时,增大了溶液中H+的浓度或OH-的浓度,水...

1、当您付费下载文档后,您只拥有了使用权限,并不意味着购买了版权,文档只能用于自身使用,不得用于其他商业用途(如 [转卖]进行直接盈利或[编辑后售卖]进行间接盈利)。
2、本站所有内容均由合作方或网友上传,本站不对文档的完整性、权威性及其观点立场正确性做任何保证或承诺!文档内容仅供研究参考,付费前请自行鉴别。
3、如文档内容存在违规,或者侵犯商业秘密、侵犯著作权等,请点击“违规举报”。

碎片内容

届高考化学一轮复习 弱电解质的电离-水的电离解析 新人教版

您可能关注的文档

文章天下+ 关注
实名认证
内容提供者

各种文档应有尽有

相关文档

确认删除?
VIP
微信客服
  • 扫码咨询
会员Q群
  • 会员专属群点击这里加入QQ群
客服邮箱
回到顶部