电脑桌面
添加小米粒文库到电脑桌面
安装后可以在桌面快捷访问

吉林省长春市第五中学2014年高中历史 第14课 物质生活与习俗的变迁教案(1) 新人教版必修2VIP免费

吉林省长春市第五中学2014年高中历史 第14课 物质生活与习俗的变迁教案(1) 新人教版必修2_第1页
1/8
吉林省长春市第五中学2014年高中历史 第14课 物质生活与习俗的变迁教案(1) 新人教版必修2_第2页
2/8
吉林省长春市第五中学2014年高中历史 第14课 物质生活与习俗的变迁教案(1) 新人教版必修2_第3页
3/8
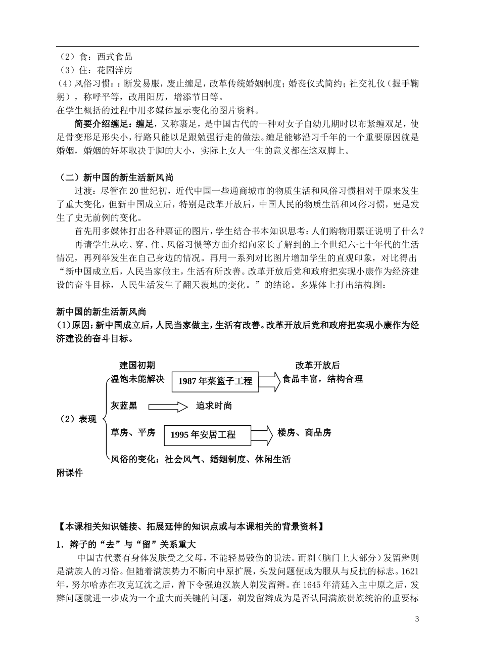
吉林省长春市第五中学2014年高中历史第14课物质生活与习俗的变迁教案(1)新人教版必修2【课标要求】了解近代以来人们物质生活和社会习俗变化的史实,探讨影响其变化的因素。【教学目标】1.知识与能力∶①掌握近代中国人民物质生活与习俗的变迁的表现,分析变化的原因②理解中国近代一些风俗习惯的进步,是人们追求进步、民主和文明的表现。③掌握改革开放后中国人民生活水平提高的表现,并分析原因。2.过程与方法①创设情境,通过图片和影视资料引导学生归纳中国人民物质生活和习俗变化的表现。②通过材料提出问题,引导学生分析问题,归纳历史本质特征。③引导学生从身边的事例中列举一些社会现象并进行归纳,让学生在自主学习中感觉到历史就在身边。3.情感态度价值观:通过学习,使学生认识到进步的文明终将取代落后的习俗;只有中国共产党才能救中国,只有社会主义才能发展中国。【知识重难点】重点:新中国的新生活新风尚难点:物质生活与风俗习惯变化的原因及它们之间的相互关系。【教学方法】情境教学法,谈话法,图文教学法【教学准备】教师:多设媒体课件学生:向自己的家长或周围群众从吃、穿、住等方面调查20世纪六七十年代的生活情况。【教材教法分析】本课从两个方面向学生介绍了我国在19世纪40年代以来的社会生活和习俗的变迁:鸦片战争以来动荡中的近代社会生活;新中国新生活新风尚。这些变化一方面说明国门洞开的中国开始向世界的文明靠拢,反证了明末闭关政策必然导致国家落后的现实;从另一方面也说明了只有在中国共产党的领导下,中国人民的生活质量才发生了质的变化,中国才会发生真正意义上的巨变。由于这一部分的内容和同学们的生活紧密相连,所以我们可以大量的使用图片,或以采访年长者的方式增加学生的感性认识,激发学生学习的兴趣,提高教学的效果。【教学过程设计】一、导入新课通过多媒体打出一组衣、食、住等方面的图片的今昔对比,指出:“我们的生活在变化着”,导出本章标题《中国近现代社会生活的变迁》。再用复习旧课的形式向学生说明“近代”指的是鸦片战争以后到新中国成立之前的一段历史。从而明确本章所讲述的是鸦片战争后至今的社会生活的变化。然后指导学生整体把握整章内容的三个方面。二、主要问题掌握鸦片战争以后、新中国成立初期、改革开放后三个阶段人们物质生活和习俗的变化,分析其变化的原因。三、探究过程1(一)动荡变化中的近代社会生活1.背景由于前面已经明确过“近代”的时间概念,教师设计问题,通过复习旧课的形式引导学生分析近代社会生活变化的背景:鸦片战争爆发的时间?鸦片战争的结果?签约的地点?《中英南京条约》的内容和影响?在学生回答的基础上总结:一是由于鸦片战争打破了中国长期的“闭关锁国”的政策,随之西方的生产方式、生活方式和社会风俗也传入我国,并影响着我国人民的社会生产、社会生活;二是此后中国的有识之士,不断地在“向西方学习”中探索救国道路,西方的思想文化传入中国,西方的生活方式和社会风俗也进一步传入我国。我国社会的社会生活开始发生了巨大的变化,这种变化首先从我国的东南沿海开始,其中变化最大的是上海。2.表现(1)断发易服过渡:生活的变化主要就是衣食住行的变化。看书第60页的引言、图片以及相关内容:中国近代,在穿衣打扮上出现了什么现象?补充关于剃发、梳辫子的介绍:剃发是女真族的风俗习惯之一,历史上,剃发垂辫这一习俗,存在于多数北方游牧民族之中1644年,清军入关后颁发“剃发令”,引起汉人强烈反抗,不得不暂缓施行。次年清兵进军江南,再度颁发严厉的“剃发令”,规定清军所到之处,无论官民,限十日内尽行剃头,削发垂辫,不从者斩。其执行口号是:“留头不留发,留发不留头”。经过几十年的斗争,满族封建统治者取得了胜利,汉族大部分生者都剃发结辫,改穿满族衣冠;坚持不愿改换衣冠者要么被杀,要么逃到海外,要么遁入空门,带发修行。“留头不留发,留发不留头”的“剃发易服”政策对汉族影响极深,到辛亥革命推翻清帝国,号召民众剪去辫子时,仍然有许多人不愿意剪,原因主要是害怕剪去鞭子后被官府杀头。多媒体显示清朝的装束,以及民...

1、当您付费下载文档后,您只拥有了使用权限,并不意味着购买了版权,文档只能用于自身使用,不得用于其他商业用途(如 [转卖]进行直接盈利或[编辑后售卖]进行间接盈利)。
2、本站所有内容均由合作方或网友上传,本站不对文档的完整性、权威性及其观点立场正确性做任何保证或承诺!文档内容仅供研究参考,付费前请自行鉴别。
3、如文档内容存在违规,或者侵犯商业秘密、侵犯著作权等,请点击“违规举报”。

碎片内容

吉林省长春市第五中学2014年高中历史 第14课 物质生活与习俗的变迁教案(1) 新人教版必修2

您可能关注的文档

确认删除?
VIP
微信客服
  • 扫码咨询
会员Q群
  • 会员专属群点击这里加入QQ群
客服邮箱
回到顶部