电脑桌面
添加小米粒文库到电脑桌面
安装后可以在桌面快捷访问

城市花园16#楼主体验收报告VIP免费

城市花园16#楼主体验收报告_第1页
1/8
城市花园16#楼主体验收报告_第2页
2/8
城市花园16#楼主体验收报告_第3页
3/8
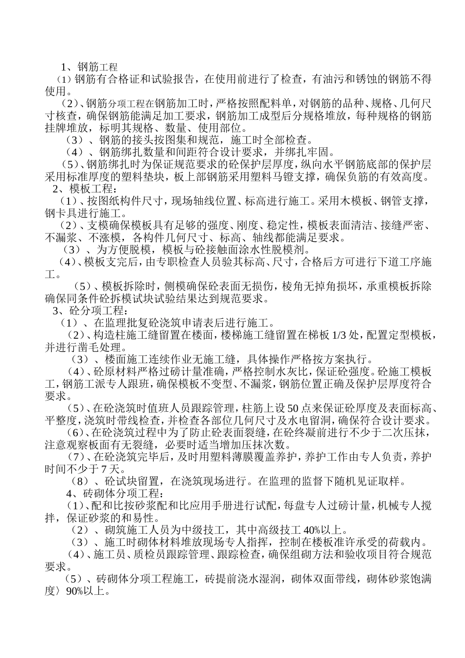
徐州市经济适用房城市花园16#楼一至六层主体分部工程验收报告徐州金宇建筑安装工程有限公司二OO六年三月二十日城市花园16#楼主体分部工程竣工报告一、工程概况:建设单位:徐州市房产管理局设计单位:徐州市第二建筑设计院勘察单位:徐州市第二建筑设计院监理单位:徐州市正方监理有限公司施工单位:徐州金宇建筑安装工程有限公司开工日期:2005-10-15主体工程竣工日期:本工程为砖混结构6层带半地下室、阁楼,建筑面积4330M²,按7度抗震设计结构,防火等级为2级,主体结构梁、板、柱、梯砼强度等级C20,砌体为240厚MU10烧结普通砖墙(东西山墙为370厚砖墙),一至三层采用M10混合砂浆砌筑,四至阁楼层采用M7.5混合砂浆砌筑二、工程质量控制依据及措施:(一)工程质量控制依据1、现行施工规范及验收标准2、施工图纸、图纸会审记录及设计变更3、施工强制性标准及住宅工程质量通病防治措施(二)控制措施:坚持“百年大计,质量第一”和“预防为主”的方针,精心施工、精心组织、精心指挥,分管生产的各级领导重视质量,贯彻“谁施工谁负责”的原则,达到合格工程,执行下列措施:1、建立本工程质量管理体系。项目经理张继社、技术负责人张昌顺对工程质量具体负责,专职质检员对工程质量监督,施工班组对其施工项目的工程质量负责任。2、工程施工中严格按照设计图纸、设计变更、技术操作规程、施工验收规范及住宅工程质量通病防治措施的要求施工,分项工程工序施工,项目部技术人员及班组长跟班作业,及时检查验收,做好工序间的质量自检、互检、交接检、专职检,合格后报监理进行验收,验收合格签证后方可进行下一道工序施工,保证各分项检验批合格。在施工中后道工序的施工保证了前道工序的质量,实施了动态检查把差错消灭在最底限度。3、按照设计图纸、设计变更、技术操作规程、施工验收规范及住宅工程质量通病防治措施进行技术交底和现场实际施工交底,每一分项工程施工专人放线、专人检查保证了轴线和各部位尺寸符合设计要求。4、严格执行材料进场质量验收及监理工程师见证取样送检制度,确保材料质量合格。5、安排专业质检员负责施工资料的收集整理,保证施工资料的真实性、准确性、及时性,每项施工资料均经技术负责人及监理人员检查无误后再归入资料本。6、冬季施工措施:对所有工人进行冬季施工技术交底,牢记冬季施工的要点,对参外加剂、测温、覆盖保温、加温热水及过磅等关键工序操作人员要安排责任心强、能吃苦耐劳、诚实可靠的人员进行操作,并对其进行岗前业务陪训,签定岗位责任书。(1)、对搅拌机用水进行加温至40-60℃之间,为防止水温过高,对水泥造成假凝现象,搅拌时应先加热水、砂、石进行搅拌,最后加入水泥、防冻剂。加入水泥、防冻剂后每盘搅拌时间不少于2分钟。同时要保证砂浆上墙、砼入模温度高于+5℃以上。(2)、防冻剂要采用市质监站备案过的品牌,防冻剂计量采用塑料袋提前计量,每袋5公斤(100公斤水泥用量)使用时直接加入,避免施工时计量误差。(3)、提前备足覆盖保温用的塑料薄膜、草苫,对砌筑墙体及砼进行覆盖,具体操作为一层薄膜、两层草苫,覆盖时薄膜、草苫要搭接不小于5CM。(4)、搅拌棚要覆盖严密,保证棚内温度不低于+5℃。三、施工过程的控制:1、钢筋工程(1)钢筋有合格证和试验报告,在使用前进行了检查,有油污和锈蚀的钢筋不得使用。(2)、钢筋分项工程在钢筋加工时,严格按照配料单,对钢筋的品种、规格、几何尺寸核查,确保钢筋能满足加工要求,钢筋加工成型后分规格堆放,每种规格的钢筋挂牌堆放,标明其规格、数量、使用部位。(3)、钢筋的接头按图集和规范,施工时全部检查。(4)、钢筋绑扎数量和间距符合设计要求,并绑扎牢固。(5)、钢筋绑扎时为保证规范要求的砼保护层厚度,纵向水平钢筋底部的保护层采用标准厚度的塑料垫块,板上部钢筋采用塑料马镫支撑,确保负筋的有效高度。2、模板工程:(1)、按图纸构件尺寸,现场轴线位置、标高进行施工。采用木模板、钢管支撑,钢卡具进行施工。(2)、支模确保模板具有足够的强度、刚度、稳定性,模板表面清洁、接缝严密、不漏浆、不涨模,各构件几何尺寸、标高、轴...

1、当您付费下载文档后,您只拥有了使用权限,并不意味着购买了版权,文档只能用于自身使用,不得用于其他商业用途(如 [转卖]进行直接盈利或[编辑后售卖]进行间接盈利)。
2、本站所有内容均由合作方或网友上传,本站不对文档的完整性、权威性及其观点立场正确性做任何保证或承诺!文档内容仅供研究参考,付费前请自行鉴别。
3、如文档内容存在违规,或者侵犯商业秘密、侵犯著作权等,请点击“违规举报”。

碎片内容

城市花园16#楼主体验收报告

您可能关注的文档

确认删除?
VIP
微信客服
  • 扫码咨询
会员Q群
  • 会员专属群点击这里加入QQ群
客服邮箱
回到顶部