电脑桌面
添加小米粒文库到电脑桌面
安装后可以在桌面快捷访问

九年级历史上学期学业水平模拟试卷试卷VIP免费

九年级历史上学期学业水平模拟试卷试卷_第1页
1/7
九年级历史上学期学业水平模拟试卷试卷_第2页
2/7
九年级历史上学期学业水平模拟试卷试卷_第3页
3/7
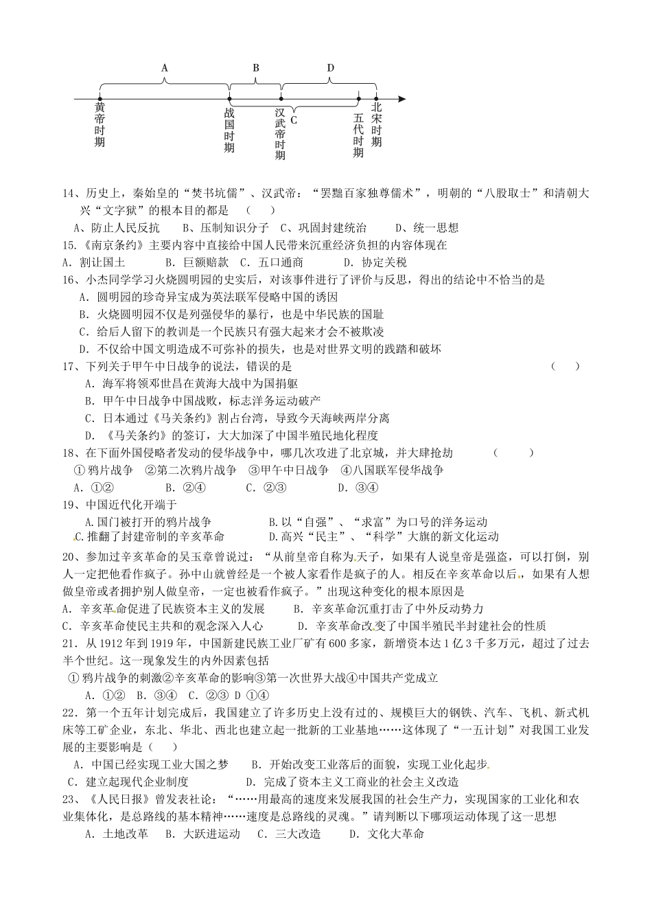
山东省新泰市楼德镇第一中学2015届九年级历史上学期学业水平模拟试题(满分100分,时间60分钟)第Ⅰ卷(选择题共40分)一、选择题(在每小题给出的四个选项中,只有一项是最符合题目要求的。每题1分,共40分)1.“周幽王烽火戏诸侯”、“孔子周游列国”,与“诸侯”“列国”的产生相关的制度是()A.禅让制B.世袭制C.分封制D.郡县制2.历史课上同学们畅所欲言,内容涉及:国家承认土地私有,奖励耕战,秦国成为战国后期最富强的封建国家等,据此判断同学们所谈论的主题是()A.商鞅变法B.文景之治C.孝文帝改革D.王安石变法3.《史记》记载,秦孝公死后,太子即位,守旧的贵族诬告商鞅“谋反”,商鞅也因此遭遇了车裂的命运。这主要是因为商鞅变法触动了大贵族的利益。商鞅变法内容中,最能触动大贵族利益的是()A.国家承认上地私有B.允许土地自山买变C.根据军功大小授予爵位和田宅D.建立县制4.商鞅变法时期,某平民辛劳耕作,生产出许多粮食和布帛。按照法令,他可以()A.免除徭役B.授予爵位C.授予田宅D.免除赋税5.改革是社会进步的动力。公元前356年,商鞅变法使秦国成为战国后期最富强的国家。请指出商鞅变法的哪项内容对后世行政制度影响最为深远?()A.国家承认土地私有B.建立县制C.奖励耕战,废除旧贵族的特权D.变“任人唯亲”的世卿制为“任人唯亲”的官僚制6.秦朝御史大夫分管的是()A.行政B.军事C.监察D.县令任命7.《帝国的终结》是易中天迄今为止最为用力也最为看重的一部著作,该著作深刻探究了中国帝国制度形成和灭亡的原因。书中说“秦,虽死犹存,它亡得悲壮”。从政治上看,“秦,虽死犹存”主要是指()A.统一度量衡、货币B.焚书坑儒C.中央建立三公九卿制D.建立统一国家和中央集权制8.隋朝开凿大运河的主要目的是()A.加强南北交通,巩固隋朝对全国的统治B、加强水利灌溉C.供隋炀帝到江都巡游D、为了对高丽战争9.我们今天肯定武则天,主要是因为()A.她是我国历史上唯一的女皇帝B.她重用人才,奖励农业生产,使唐朝社会经济进一步发展C.她在“贞观之治”与“开元盛世”间起了承前启后的作用D.她替多病的高宗处理朝政10、以下朝代按时间先后顺序排列,正确的是①秦朝②汉朝③唐朝④明朝⑤元朝⑥清朝⑦宋朝A.①②③④⑤⑥⑦B.①②③⑦④⑤⑥C.①②③⑦⑤④⑥D.⑦①②③④⑤⑥11.关于隋唐时期的艺术成就下列说法正确的是:()①隋朝书法在融合前代优点的基础上,为唐朝的书法奠定了基础。②隋唐时期宗教画的宗教气息渐浓,人物画、山水画、花鸟画出现较少。③石窟艺术在隋唐时大为发展,最著名的就是龙门石窟河云冈石窟。④隋唐时期的音乐舞蹈,大量吸收了西域和周边各国的传统舞蹈,并加以创新,反映出盛世特色。A.①②B.③④C.①④D.②③12、“苏湖熟,天下足”的谚语说明南宋时()A、北方战乱不息,南方相对安定B、封建统治者对农民的剥削十分沉重C、江南地区成为当时的全国经济中心D、苏湖地区成为当时重要的粮仓13.《史记》和《资治通鉴》是我国古代两部著名的史学著作。下面示意图中,哪一字母所代表时期的史实在这两部书中都能查阅到14、历史上,秦始皇的“焚书坑儒”、汉武帝:“罢黜百家独尊儒术”,明朝的“八股取士”和清朝大兴“文字狱”的根本目的都是()A、防止人民反抗B、压制知识分子C、巩固封建统治D、统一思想15.《南京条约》主要内容中直接给中国人民带来沉重经济负担的内容体现在A.割让国土B.巨额赔款C.五口通商D.协定关税16、小杰同学学习火烧圆明园的史实后,对该事件进行了评价与反思,得出的结论中不恰当的是A.圆明园的珍奇异宝成为英法联军侵略中国的诱因B.火烧圆明园不仅是列强侵华的暴行,也是中华民族的国耻C.给后人留下的教训是一个民族只有强大起来才会不被欺凌D.不仅给中国文明造成不可弥补的损失,也是对世界文明的践踏和破坏17、下列关于甲午中日战争的说法,错误的是()A.海军将领邓世昌在黄海大战中为国捐躯B.甲午中日战争中国战败,标志洋务运动破产C.日本通过《马关条约》割占台湾,导致今天海峡两岸分离D.《马关条约》的签订,大大加深了中国半殖民地化程度18、在下面外国侵略者发...

1、当您付费下载文档后,您只拥有了使用权限,并不意味着购买了版权,文档只能用于自身使用,不得用于其他商业用途(如 [转卖]进行直接盈利或[编辑后售卖]进行间接盈利)。
2、本站所有内容均由合作方或网友上传,本站不对文档的完整性、权威性及其观点立场正确性做任何保证或承诺!文档内容仅供研究参考,付费前请自行鉴别。
3、如文档内容存在违规,或者侵犯商业秘密、侵犯著作权等,请点击“违规举报”。

碎片内容

九年级历史上学期学业水平模拟试卷试卷

您可能关注的文档

确认删除?
VIP
微信客服
  • 扫码咨询
会员Q群
  • 会员专属群点击这里加入QQ群
客服邮箱
回到顶部