电脑桌面
添加小米粒文库到电脑桌面
安装后可以在桌面快捷访问

(通用版)高考生物二轮复习 第1部分 专题11 生物技术实践 考点4 生物技术在其他方面的应用教案-人教版高三全册生物教案VIP免费

(通用版)高考生物二轮复习 第1部分 专题11 生物技术实践 考点4 生物技术在其他方面的应用教案-人教版高三全册生物教案_第1页
1/6
(通用版)高考生物二轮复习 第1部分 专题11 生物技术实践 考点4 生物技术在其他方面的应用教案-人教版高三全册生物教案_第2页
2/6
(通用版)高考生物二轮复习 第1部分 专题11 生物技术实践 考点4 生物技术在其他方面的应用教案-人教版高三全册生物教案_第3页
3/6
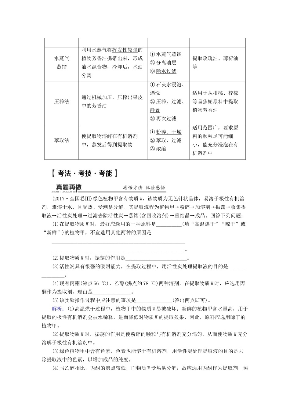
生物技术在其他方面的应用1.蛋白质的提取和分离(1)方法及原理方法原理凝胶色谱法根据相对分子质量的大小分离蛋白质电泳法利用了各种分子带电性质的差异以及分子本身大小、形状的不同,使带电分子产生不同的迁移速度进行分离(2)蛋白质纯度鉴定及实验结果分析与评价①纯度鉴定方法——SDS-聚丙烯酰胺凝胶电泳。②结果分析与评价项目分析血液样品的处理分层明显→样品处理完成凝胶色谱柱的装填放一个与凝胶柱垂直的日光灯→直接检查;加入大分子有色物质如蓝色葡聚糖或红色葡聚糖,若色带均匀、狭窄、平整→装填成功血红蛋白的分离血红蛋白的红色区带均匀、狭窄、平整,随洗脱液缓慢流出→分离成功2.DNA的粗提取与鉴定基本原理方法目的DNA在不同浓度的NaCl溶液中的溶解度不同,如下图所示:溶于NaCl溶液中并稀释①NaCl溶液浓度为2mol/L时,DNA溶解,而部分蛋白质发生盐析生成沉淀,通过过滤可除去部分蛋白质及不溶于NaCl溶液的杂质②将NaCl溶液稀释至0.14mol/L时,DNA析出,过滤可除去溶于NaCl溶液中的部分蛋白质和其他杂质DNA不被蛋白酶所水解加入嫩肉粉嫩肉粉中含的木瓜蛋白酶可水解蛋白质DNA不溶于酒精加入冷却的体积分数为95%的酒精DNA析出,除去溶于酒精的蛋白质DNA可被二苯胺染成蓝色加入二苯胺试剂,并沸水浴鉴定DNA3.植物有效成分的提取方法、原理、步骤等的比较提取方法提取原理方法步骤适用范围水蒸气蒸馏利用水蒸气将挥发性较强的植物芳香油携带出来,形成油水混合物,冷却后,水油分离①水蒸气蒸馏②分离油层③除水过滤提取玫瑰油、薄荷油等压榨法通过机械加压,压榨出果皮中的芳香油①石灰水浸泡、漂洗②压榨、过滤、静置③再次过滤适用于从柑橘、柠檬等易焦糊原料中提取植物芳香油萃取法使提取物溶解在有机溶剂中,蒸发后得到提取物①粉碎、干燥②萃取、过滤③浓缩适用范围广,要求原料的颗粒尽可能细小,能充分浸泡在有机溶剂中(2017·全国卷Ⅲ)绿色植物甲含有物质W,该物质为无色针状晶体,易溶于极性有机溶剂,难溶于水,且受热、受潮易分解。其提取流程为植物甲→粉碎→加溶剂→振荡→收集提取液→活性炭处理→过滤去除活性炭→蒸馏(含回收溶剂)→重结晶→成品。回答下列问题:(1)在提取物质W时,最好应选用的一种原料是__________(填“高温烘干”“晾干”或“新鲜”)的植物甲,不宜选用其他两种的原因是________________________________________________________________________________________________________。(2)提取物质W时,振荡的作用是________________________。(3)活性炭具有很强的吸附能力,在提取过程中,用活性炭处理提取液的目的是________________。(4)现有丙酮(沸点56℃)、乙醇(沸点约78℃)两种溶剂,在提取物质W时,应选用丙酮作为提取剂,理由是_______________。(5)该实验操作过程中应注意的事项是______________(答出两点即可)。解析:(1)高温烘干过程中,植物甲中的物质W易被破坏;新鲜的植物甲含水量高,用于提取的极性有机溶剂会被水稀释,进而降低对物质W的提取效果,因此,原料应选用晾干的植物甲。(2)提取物质W时,振荡的作用是使粉碎的颗粒与有机溶剂充分混匀,从而使物质W充分溶解于极性有机溶剂中。(3)绿色植物甲中含有色素,色素也能溶于有机溶剂,用活性炭处理提取液的目的是去除提取液中的色素,以增加成品的纯度。(4)与乙醇相比,丙酮的沸点较低,而物质W受热易分解,故应选用丙酮作为提取剂,蒸馏时物质W分解较少。(5)在该实验操作过程中应注意的事项是在温度较低的情况下操作,防火,控制处理的时间等。答案:(1)晾干高温烘干过程中,植物甲中的物质W易被破坏;新鲜的植物甲含水量高,用于提取的极性有机溶剂会被水稀释,进而降低对物质W的提取效果(2)使原料和溶剂充分混匀(3)去除提取液中的色素(4)丙酮沸点低于乙醇,蒸馏时物质W分解较少(5)在温度较低的情况下操作,防火考查蛋白质的提取和分离红细胞内含有大量血红蛋白,我们可以选用猪、牛、羊或其他哺乳动物的血液进行实验,来提取和分离血红蛋白。请回答下列有关问题:(1)血红蛋白的提取和分离一般可分为四步:________、粗分离、纯化和________。(2)实验前取新鲜的...

1、当您付费下载文档后,您只拥有了使用权限,并不意味着购买了版权,文档只能用于自身使用,不得用于其他商业用途(如 [转卖]进行直接盈利或[编辑后售卖]进行间接盈利)。
2、本站所有内容均由合作方或网友上传,本站不对文档的完整性、权威性及其观点立场正确性做任何保证或承诺!文档内容仅供研究参考,付费前请自行鉴别。
3、如文档内容存在违规,或者侵犯商业秘密、侵犯著作权等,请点击“违规举报”。

碎片内容

(通用版)高考生物二轮复习 第1部分 专题11 生物技术实践 考点4 生物技术在其他方面的应用教案-人教版高三全册生物教案

您可能关注的文档

确认删除?
VIP
微信客服
  • 扫码咨询
会员Q群
  • 会员专属群点击这里加入QQ群
客服邮箱
回到顶部