电脑桌面
添加小米粒文库到电脑桌面
安装后可以在桌面快捷访问

2013高考历史大一轮复习 第三单元第8讲太平天国运动和辛亥革命学案 新人教版必修1

2013高考历史大一轮复习 第三单元第8讲太平天国运动和辛亥革命学案 新人教版必修1_第1页
1/13
2013高考历史大一轮复习 第三单元第8讲太平天国运动和辛亥革命学案 新人教版必修1_第2页
2/13
2013高考历史大一轮复习 第三单元第8讲太平天国运动和辛亥革命学案 新人教版必修1_第3页
3/13
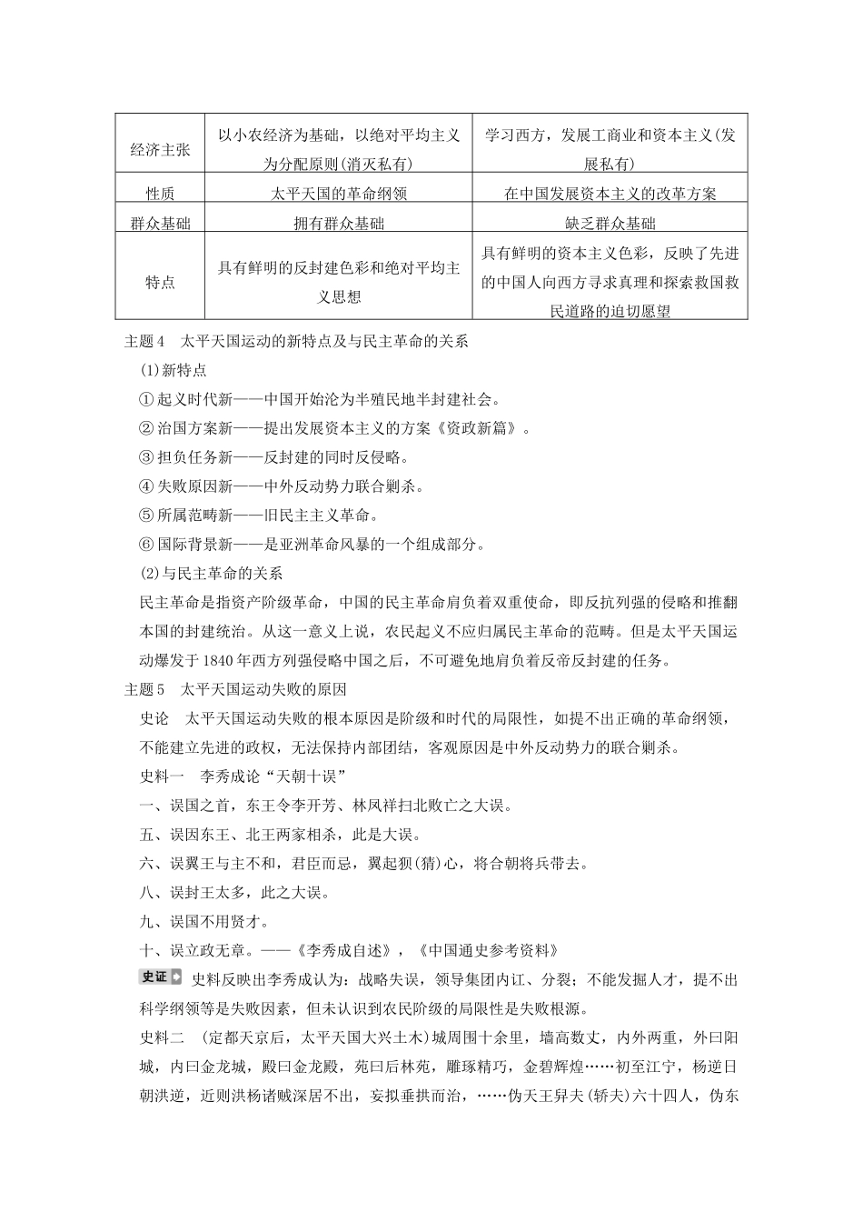
第 8 讲 太平天国运动和辛亥革命[考 纲] 1.1840~1900 年中国人民的反抗斗争。2.辛亥革命。[课 标] 1.了解太平天国运动的主要史实,认识农民起义在民主革命时期的作用和局限性。2.简述辛亥革命的主要过程,认识推翻君主专制制度、建立中华民国的历史意义。一、太平天国运动1.太平天国运动的兴起和发展(1)原因(2)兴起(3)发展:1853~1856 年,经过北伐、西征,太平天国进入全盛时期。2.《天朝田亩制度》和《资政新篇》(1) 《天朝田亩制度》 (2)资政新篇》3.太平天国运动的失败(1)转折:1856 年____________(事件)。从此,太平天国由盛转衰。(2)重建领导核心:为重振国威,提拔青年将领陈玉成和李秀成,让洪仁玕总理朝政。(3)防御战:1858 年,在三河镇全歼湘军精锐部队,局势暂时稳定。1860 年,安庆陷落,天京失去屏障。(4)天京陷落:1864 年,湘军攻破________,标志着太平天国运动失败。思维拓展 太平天国运动失败的根本原因是农民阶级的局限性,其主要表现:①经济上,农民是分散的个体小生产者,没有长远眼光,不是先进生产力的代表。②政治上,农民阶级不能提出切实可行的革命纲领。③思想上,农民阶级缺乏科学的世界观,不能用科学的理论作指导,多是用迷信思想宣传和组织群众。④组织上,农民带有严重的分散性,很难形成统一的、坚强的革命领导核心。二、辛亥革命1.辛亥革命的酝酿和爆发(1)背景 (2)爆发:1911 年 10 月 10 日,武昌城内新军工程营的革命党人率先起义,攻占楚望台军械库。12 日,占领武汉三镇。2.中华民国成立(1)成立民国:1912 年元旦,孙中山宣告______________成立,定都南京。(2)《中华民国临时约法》 ①② 评价巧学巧记 三个词语概括《临时约法》的内容(1)主权在民、自由平等、三权分立。(2)① 主权在民即中华民国主权属于国民全体。 ② 自由平等包括全国各民族一律平等和国民享有基本的权利。③ 三权分立包括实行行政、立法、司法三权分立的政治体制和责任内阁制。3.中国民主进程的丰碑(1)袁世凯窃取辛亥革命的果实① 原因② 过程(2) 辛亥革命的意义 太平天国运动主题 1 太平天国运动爆发的原因(1)根本原因:封建统治者的沉重剥削激化了阶级矛盾。(2)外部原因:列强的商品倾销使中国传统经济结构变动,手工业者破产,激化了阶级矛盾。(3)直接原因:广西灾荒,人民起义不断。主题 2 应记忆的重大历史事件(1)金田起义——运动开始的标志;(2)定都天京——初步建立了与清政...

1、当您付费下载文档后,您只拥有了使用权限,并不意味着购买了版权,文档只能用于自身使用,不得用于其他商业用途(如 [转卖]进行直接盈利或[编辑后售卖]进行间接盈利)。
2、本站所有内容均由合作方或网友上传,本站不对文档的完整性、权威性及其观点立场正确性做任何保证或承诺!文档内容仅供研究参考,付费前请自行鉴别。
3、如文档内容存在违规,或者侵犯商业秘密、侵犯著作权等,请点击“违规举报”。

碎片内容

2013高考历史大一轮复习 第三单元第8讲太平天国运动和辛亥革命学案 新人教版必修1

您可能关注的文档

确认删除?
VIP
微信客服
  • 扫码咨询
会员Q群
  • 会员专属群点击这里加入QQ群
客服邮箱
回到顶部