电脑桌面
添加小米粒文库到电脑桌面
安装后可以在桌面快捷访问

必修二第六单元

必修二第六单元_第1页
1/4
必修二第六单元_第2页
2/4
必修二第六单元_第3页
3/4
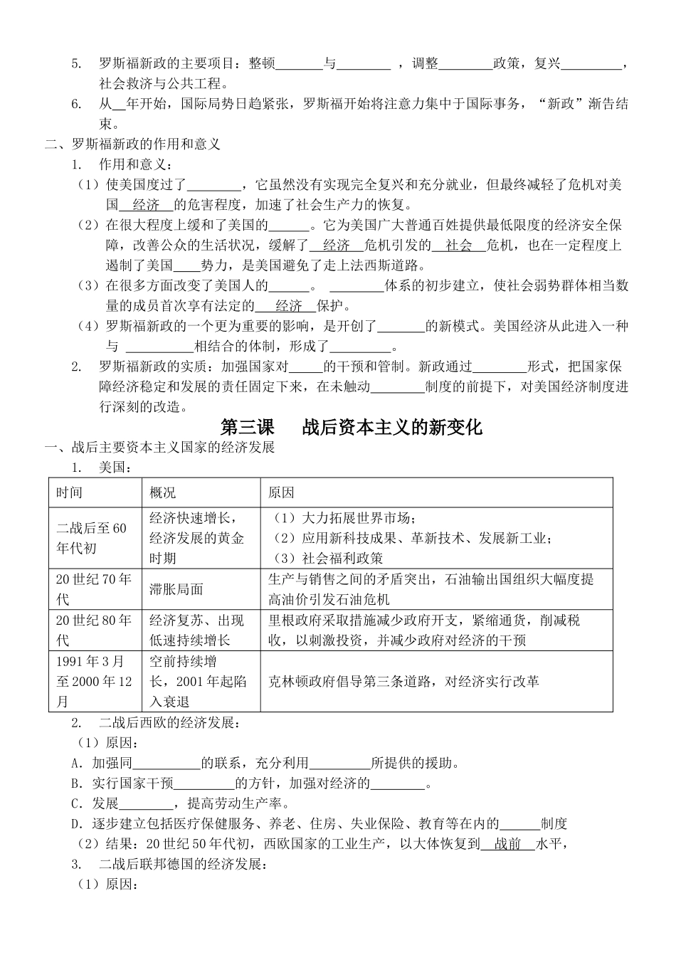
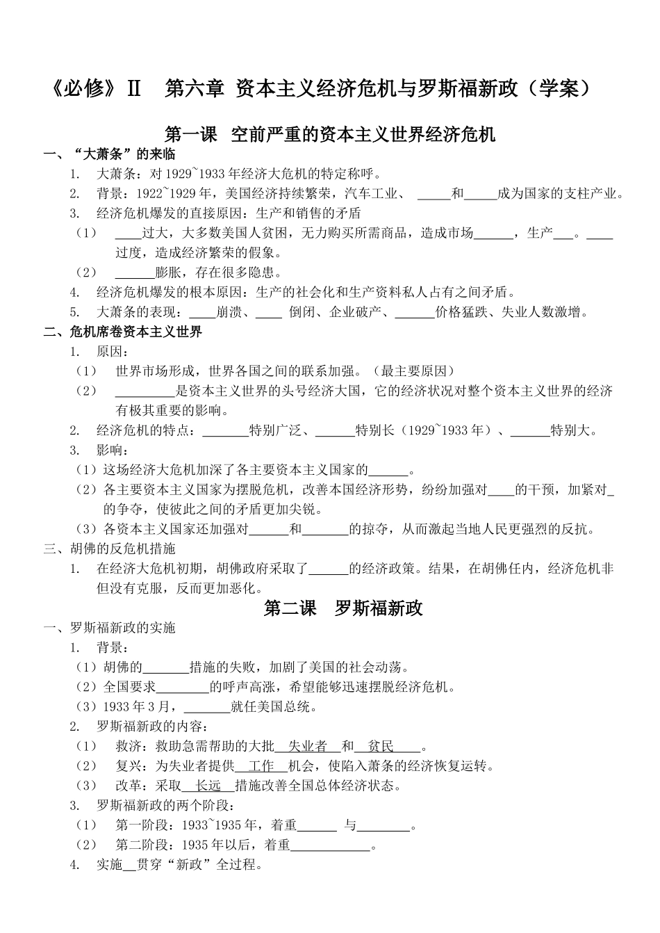
《必修》Ⅱ 第六章 资本主义经济危机与罗斯福新政(学案)第一课 空前严重的资本主义世界经济危机一、“大萧条”的来临1.大萧条:对 1929~1933 年经济大危机的特定称呼。2.背景:1922~1929 年,美国经济持续繁荣,汽车工业、 和 成为国家的支柱产业。3.经济危机爆发的直接原因:生产和销售的矛盾(1) 过大,大多数美国人贫困,无力购买所需商品,造成市场 ,生产 。 过度,造成经济繁荣的假象。(2) 膨胀,存在很多隐患。4.经济危机爆发的根本原因:生产的社会化和生产资料私人占有之间矛盾。5.大萧条的表现: 崩溃、 倒闭、企业破产、 价格猛跌、失业人数激增。二、危机席卷资本主义世界1.原因:(1)世界市场形成,世界各国之间的联系加强。(最主要原因)(2) 是资本主义世界的头号经济大国,它的经济状况对整个资本主义世界的经济有极其重要的影响。2.经济危机的特点: 特别广泛、 特别长(1929~1933 年)、 特别大。3.影响:(1)这场经济大危机加深了各主要资本主义国家的 。(2)各主要资本主义国家为摆脱危机,改善本国经济形势,纷纷加强对 的干预,加紧对 的争夺,使彼此之间的矛盾更加尖锐。(3)各资本主义国家还加强对 和 的掠夺,从而激起当地人民更强烈的反抗。三、胡佛的反危机措施1.在经济大危机初期,胡佛政府采取了 的经济政策。结果,在胡佛任内,经济危机非但没有克服,反而更加恶化。第二课 罗斯福新政一、罗斯福新政的实施1.背景:(1)胡佛的 措施的失败,加剧了美国的社会动荡。(2)全国要求 的呼声高涨,希望能够迅速摆脱经济危机。(3)1933 年 3 月, 就任美国总统。2.罗斯福新政的内容:(1)救济:救助急需帮助的大批 失业者 和 贫民 。(2)复兴:为失业者提供 工作 机会,使陷入萧条的经济恢复运转。(3)改革:采取 长远 措施改善全国总体经济状态。3.罗斯福新政的两个阶段:(1)第一阶段:1933~1935 年,着重 与 。(2)第二阶段:1935 年以后,着重 。4.实施 贯穿“新政”全过程。5.罗斯福新政的主要项目:整顿 与 ,调整 政策,复兴 ,社会救济与公共工程。6.从 年开始,国际局势日趋紧张,罗斯福开始将注意力集中于国际事务,“新政”渐告结束。二、罗斯福新政的作用和意义1.作用和意义:(1)使美国度过了 ,它虽然没有实现完全复兴和充分就业,但最终减轻了危机对美国 经济 的危害程度,加速了社会生产力的恢复。(2)在很大程度上缓和了美...

1、当您付费下载文档后,您只拥有了使用权限,并不意味着购买了版权,文档只能用于自身使用,不得用于其他商业用途(如 [转卖]进行直接盈利或[编辑后售卖]进行间接盈利)。
2、本站所有内容均由合作方或网友上传,本站不对文档的完整性、权威性及其观点立场正确性做任何保证或承诺!文档内容仅供研究参考,付费前请自行鉴别。
3、如文档内容存在违规,或者侵犯商业秘密、侵犯著作权等,请点击“违规举报”。

碎片内容

必修二第六单元

确认删除?
VIP
微信客服
  • 扫码咨询
会员Q群
  • 会员专属群点击这里加入QQ群
客服邮箱
回到顶部